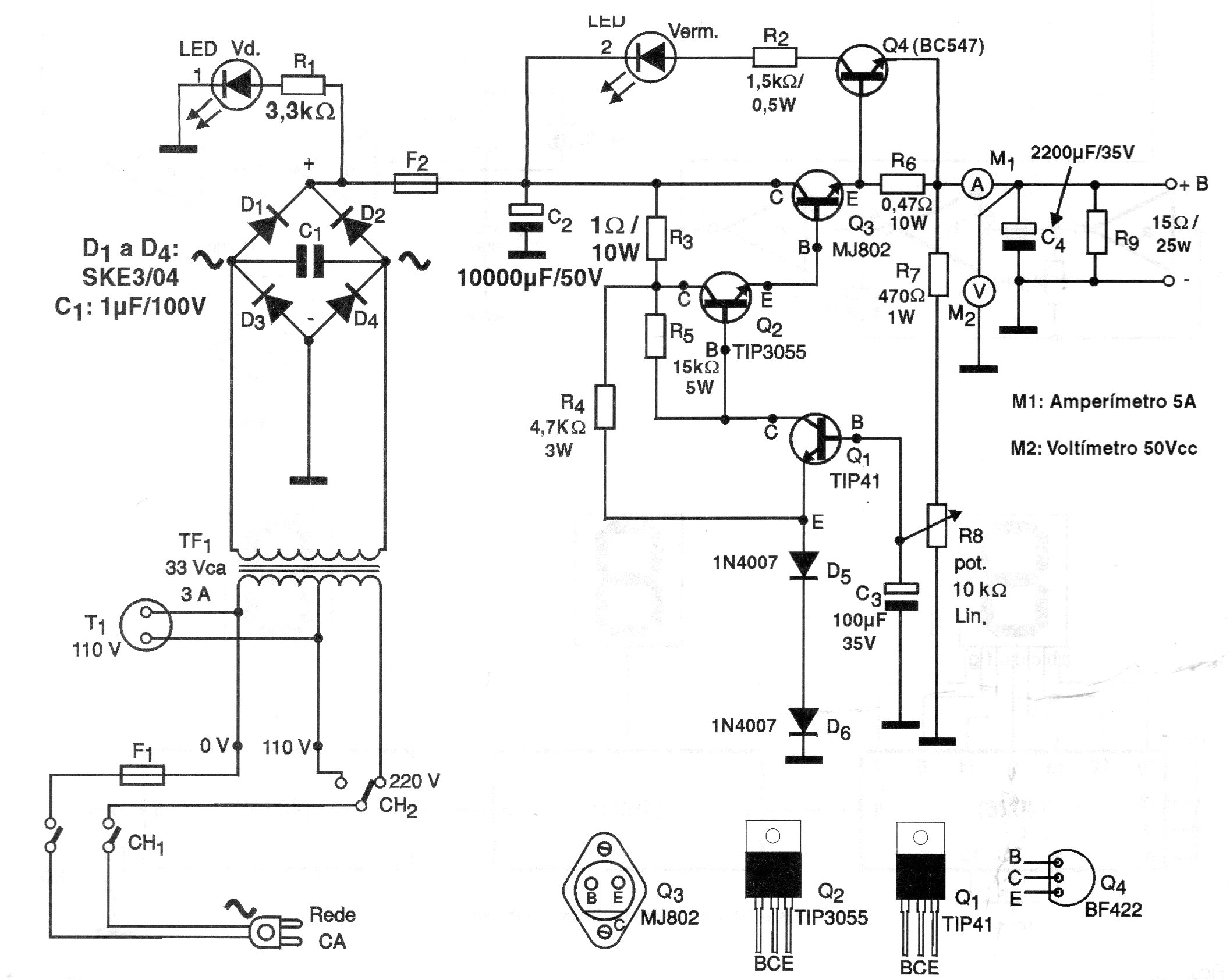
Esta fuente de alimentación se encuentra en una documentación del año 2000. Puede suministrar corrientes de 2 A hasta 15 V y 1 A de 20 a 30 V. Los transistores de potencia deben estar dotados de buenos disipadores de calor y los indicadores de corriente y tensión son opcionales.




