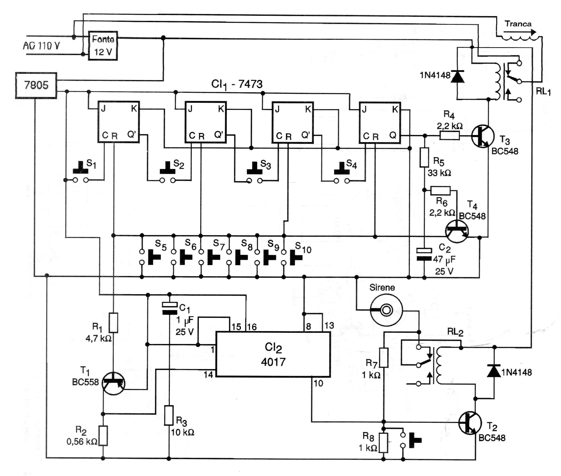
Encontramos este circuito en una documentación del año 2000. Debe ser alimentado por tensión de 5 V ya que utiliza circuitos integrados TTL. Para el sector de accionamiento del relé la alimentación es de 12 V, pues esta es la tensión de los relés utilizados. Los códigos se programan por las llaves de S1 a S4.




