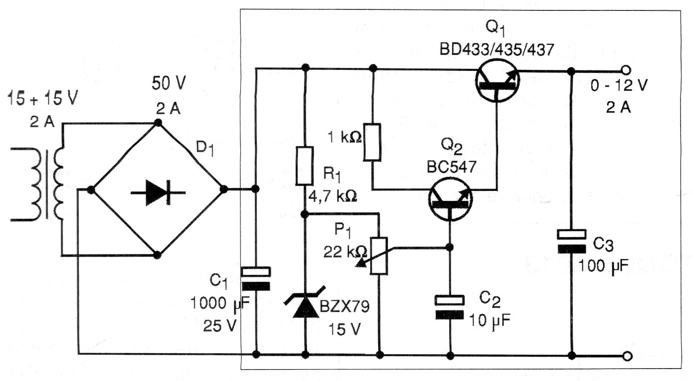
Esta fuente, con pequeñas variaciones, puede ser encontrada en otros artículos de esta sección y de este sitio. El transistor Q1 debe estar dotado de un disipador de calor y admite equivalente como el TIP32. La fuente no tiene protección y los diodos del puente deben ser para 2 A, al menos, como los 1N5402 o 1N5404.




