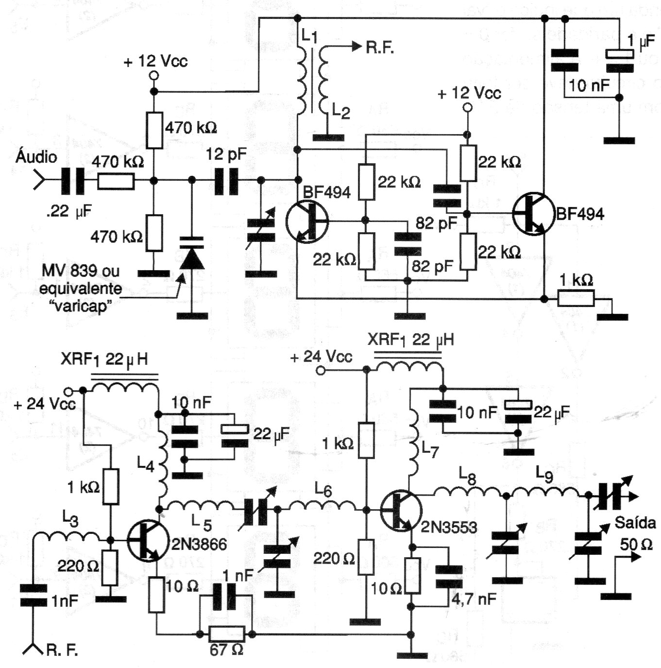
Las bobinas para este transmisor, que se encuentra en una documentación de 2002, tienen las siguientes características:
L1 - 4 espiras de hilo 22 con un diámetro de 7 mm
L2 - 3 espiras al lado de L1 con hilo 22 y diámetro de 7 mm
L3 - 4 espiras de hilo 22 en forma de 7 mm
L4 y L7 - 7 espiras de hilo 22 en forma de 7 mm
L5 y L6- 4 espiras de hilo 20 en forma de 7 mm
L7 - 8 espiras de hilo 22 en forma de 7 mm
La fuente debe suministrar de 12 V a 24 V con corriente de 1 A. La potencia es del orden de 3 W.




