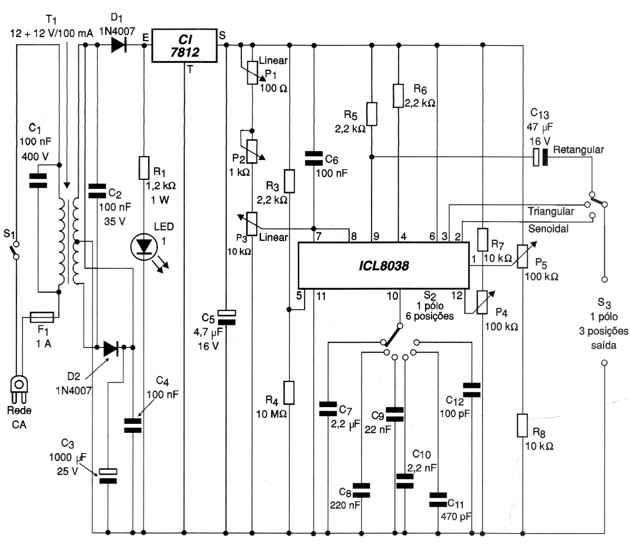
El circuito integrado ICL8038 no es muy común actualmente. Contiene recursos para el montaje de un generador de funciones de 1 kHz a 1 MHz con excelente calidad de señal. Las señales generadas son triangulares, rectangulares y senoidales.
Este circuito se encontró en una documentación de Radio Shack de 1977. El circuito se sintoniza a 1,4 kHz,...
El circuito presentado en la figura es sugerido por la TE Sensor Solutions que fabrica el FS20,...
De un antiguo manual de transistores unijuntura este oscilador genera diferentes tonos cuando se...