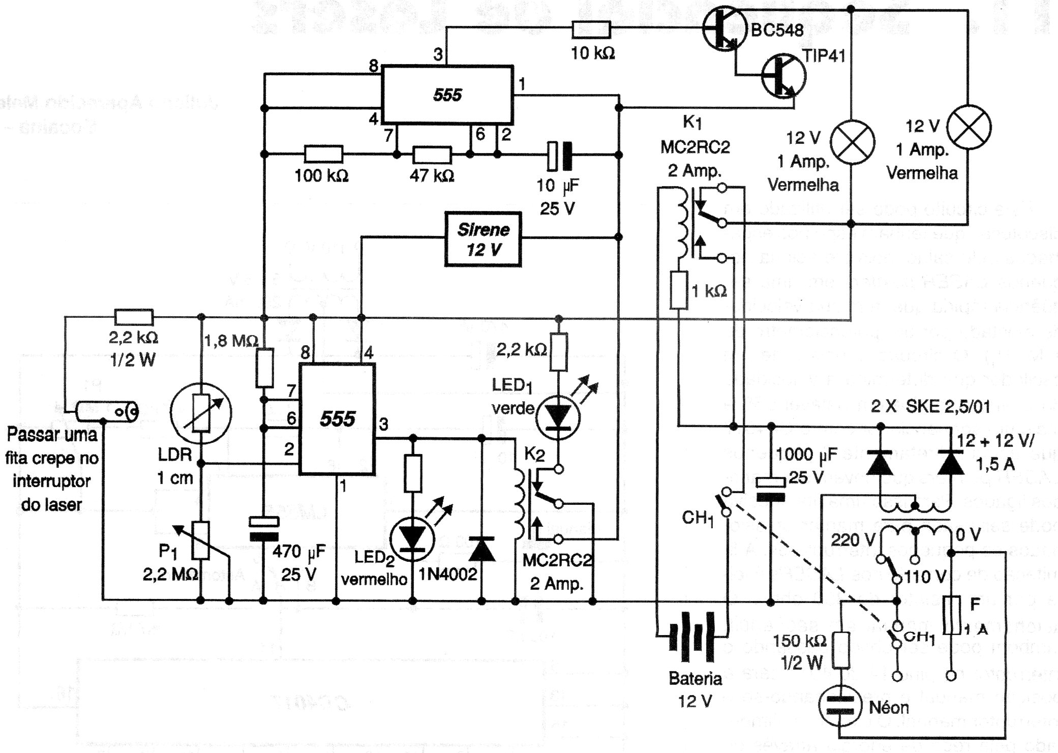
Encontramos esta alarma en una documentación de 2001. El haz de luz que debe ser interrumpido para el disparo es producido por un láser pointer. El sensor es un LDR y la sensibilidad al disparo se ajusta en P1. El LDR debe montarse en un tubo de modo que sólo reciba el haz del láser. El circuito incluye una batería, en el caso de que la energía sea cortada.




