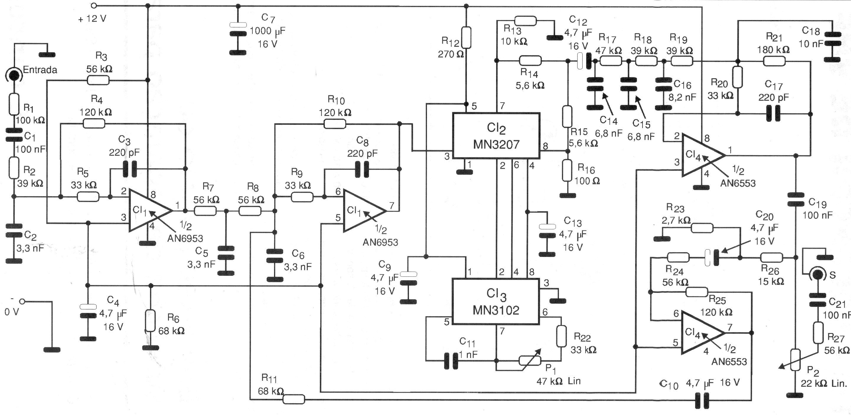
Los circuitos integrados utilizados en este proyecto de 1999 son bastante raros actualmente, lo que dificulta su realización práctica en nuestros días. El circuito tiene una tecnología de "brigada de baldes" utilizada en la época con excelentes resultados prácticos. La fuente debe tener un excelente filtrado y los cables de entrada y salida de señales blindadas.




