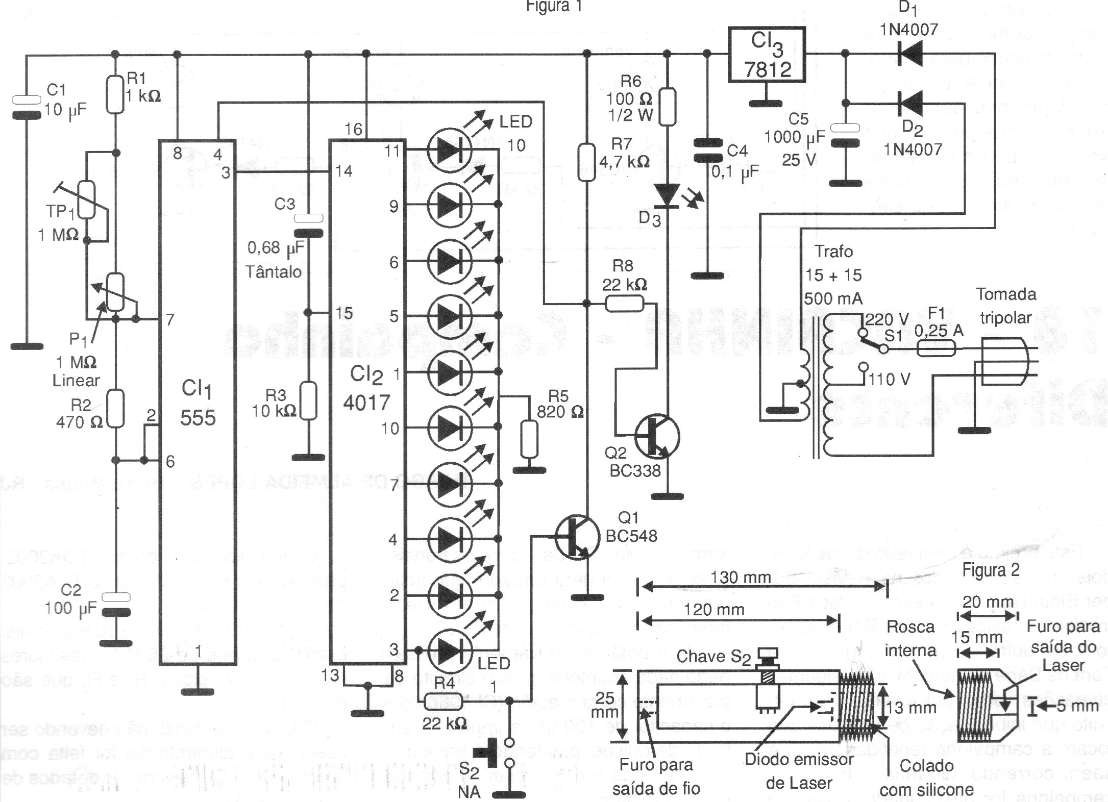
Este circuito permite alimentar un pequeño láser semiconductor para obtener un útil recurso para fisioterapia. El circuito tiene un efecto de flujo dado por el ajuste de P1 y alimenta de modo pulsante un láser semiconductor. La fuente se incluye y los componentes son todavía comunes en el mercado especializado. El circuito es de una documentación de 1999.




