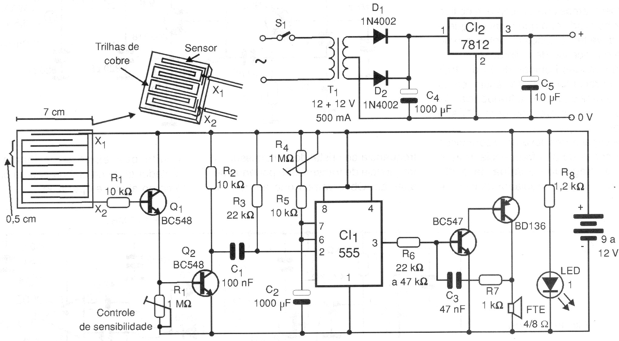
Este simple circuito de alarma de humedad incluye un oscilador de aviso temporizado cuyo tiempo se ajusta en R4. El circuito es de una documentación de 1999 y los detalles del sensor se dan. R1 hace el ajuste del punto de disparo. La alimentación puede ser hecha por la fuente indicada o por batería de 9 a 12 V.




