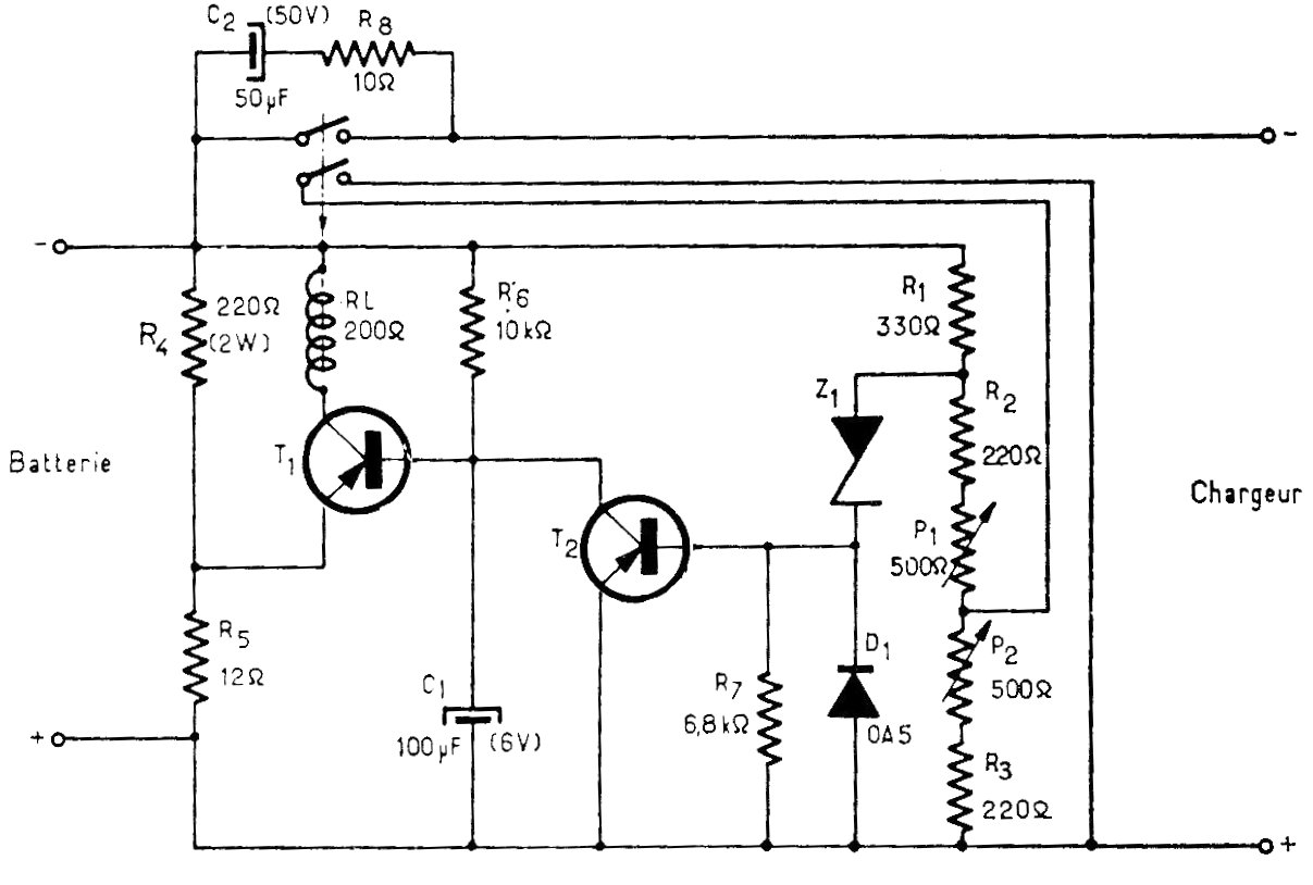
Este circuito, de uso automotriz, fue obtenido en una publicación europea de los años 80. Los transistores son de la época pudiendo ser sustituido por equivalentes modernos como los BD136. El relé es del tipo sensible con tensión de 12 V debiendo ser conectado a una fuente sin regulación.




