Autom
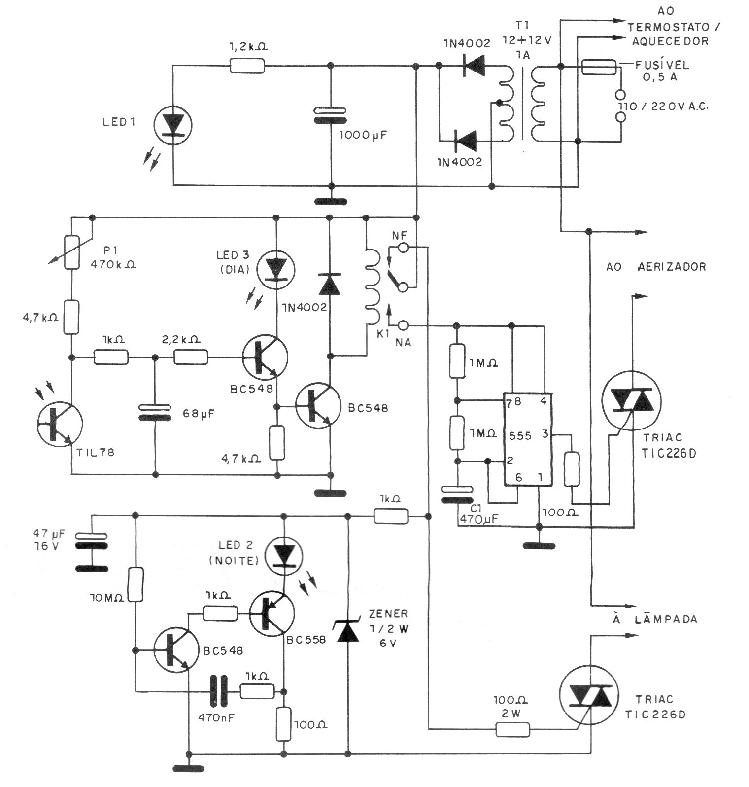
La finalidad de este circuito es automatizar el accionamiento de una bomba de aire de un acuario (aerador). El circuito acciona el sistema durante el día y lo desconecta durante la noche. El sensor es un foto-transistor y su punto de accionamiento se ajusta en P1. Los triacs necesitarán un disipador de calor si la carga controlada es alta.




