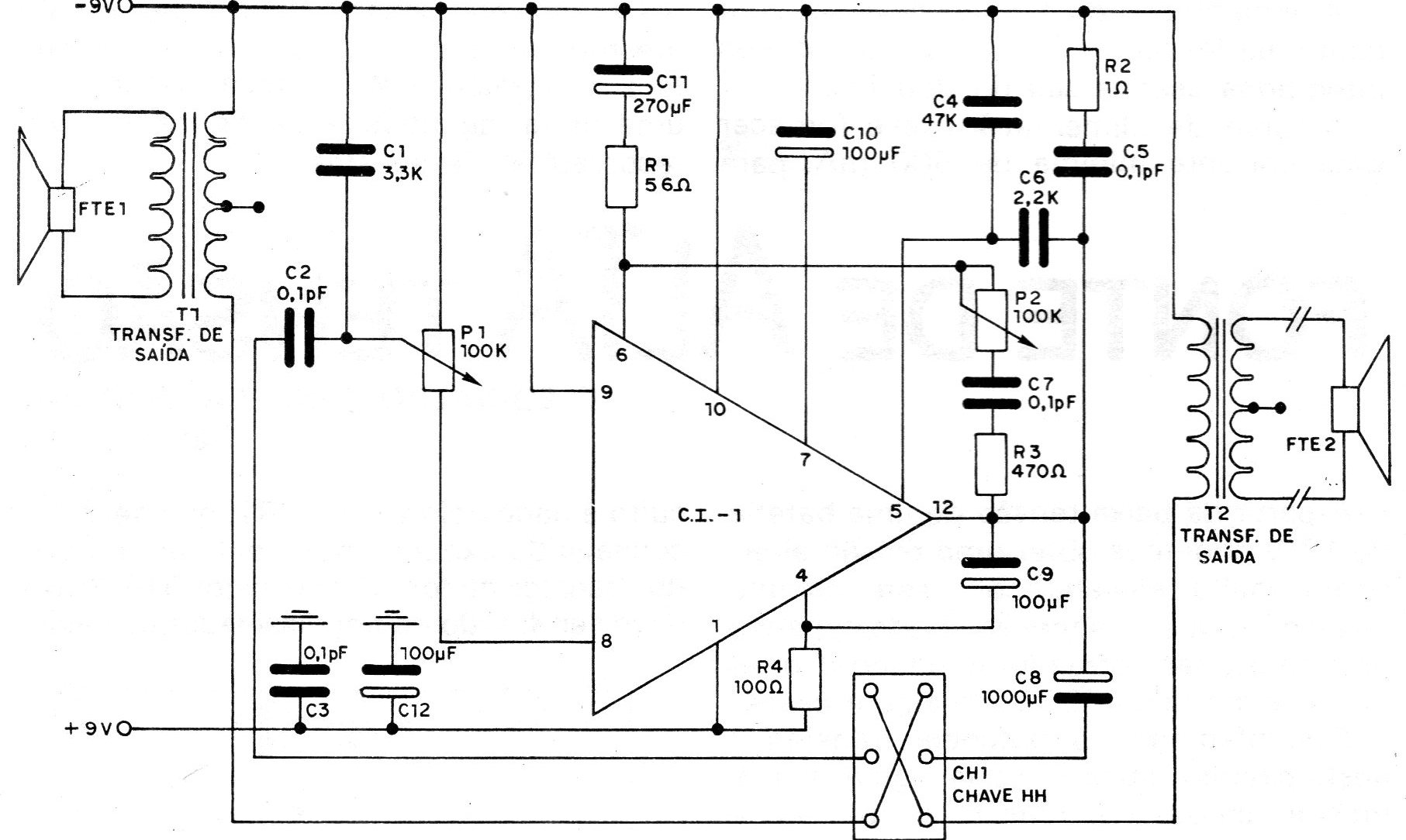
Encontramos este circuito en una documentación de 1982. Un intercomunicador para ser bueno debe ser sensible y tener buena potencia de salida. A partir de esta idea, el intercomunicador que damos utiliza el circuito integrado TBA810 AS, que puede suministrar hasta 7 W y que presenta excelente sensibilidad de entrada. El intercomunicador puede ser alimentado con tensiones entre 4 y 20 V, siendo que a partir de 9 V será necesario usar un buen disipador de calor para el circuito integrado. Este disipador consiste en una placa de aluminio fino de 2/10 cm doblada en "U" y sujeta al integrado firmemente. La potencia de audio obtenida dependerá de la tensión de alimentación. Para la estación remota se puede usar cable común hasta distancias, de 50 Para distancias mayores se recomienda el uso de cable blindado, para que no ocurra la captación de zumbidos.




