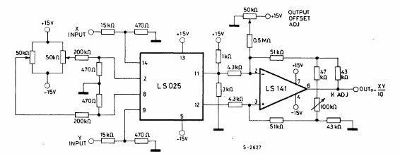
Este circuito se obtuvo en el manual de circuitos integrados lineales de la SGS de 1982. Los componentes usados no son comunes actualmente, pero LS141 es equivalente al 741. El circuito requiere una fuente simétrica.

Este circuito se obtuvo en el manual de circuitos integrados lineales de la SGS de 1982. Los componentes usados no son comunes actualmente, pero LS141 es equivalente al 741. El circuito requiere una fuente simétrica.
