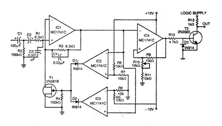
Este circuito es de una documentación técnica de Motorola de los años 70, pero puede ser montado fácilmente hoy con FETs comunes como el BF245 y un bipolar como el 2N2222 o BC548. Los operacionales son los conocidos 741. La fuente debe ser simétrica y las tensiones cercanas se pueden utilizar dependiendo de la aplicación.




