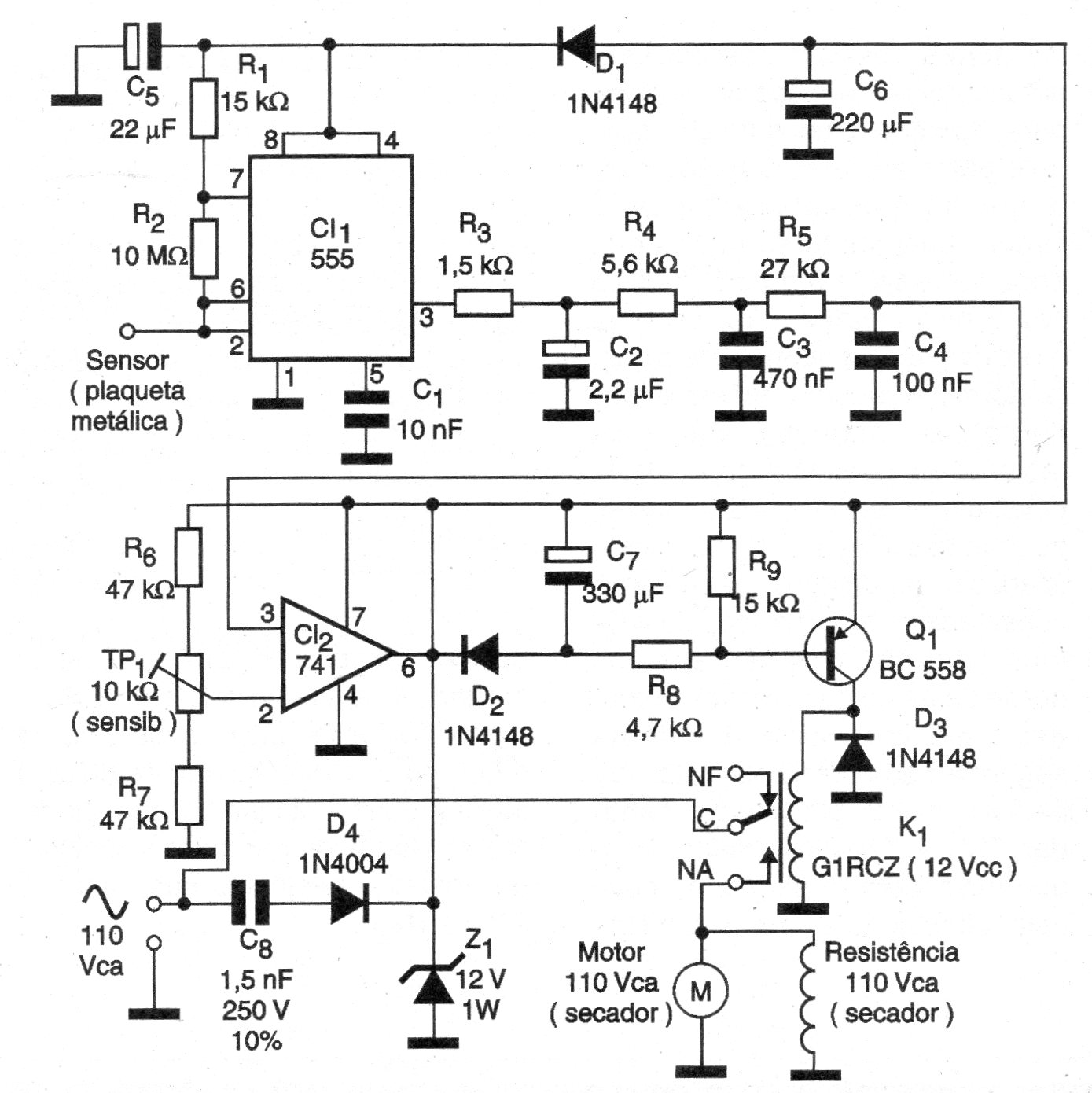
Este circuito utiliza un sensor de tacto para accionar de modo temporal un motor con una hélice y un elemento de calentamiento para producir un flujo de aire caliente para el secado de las manos. El circuito es de una documentación de 2005, pero utiliza componentes aún comunes en el mercado.




