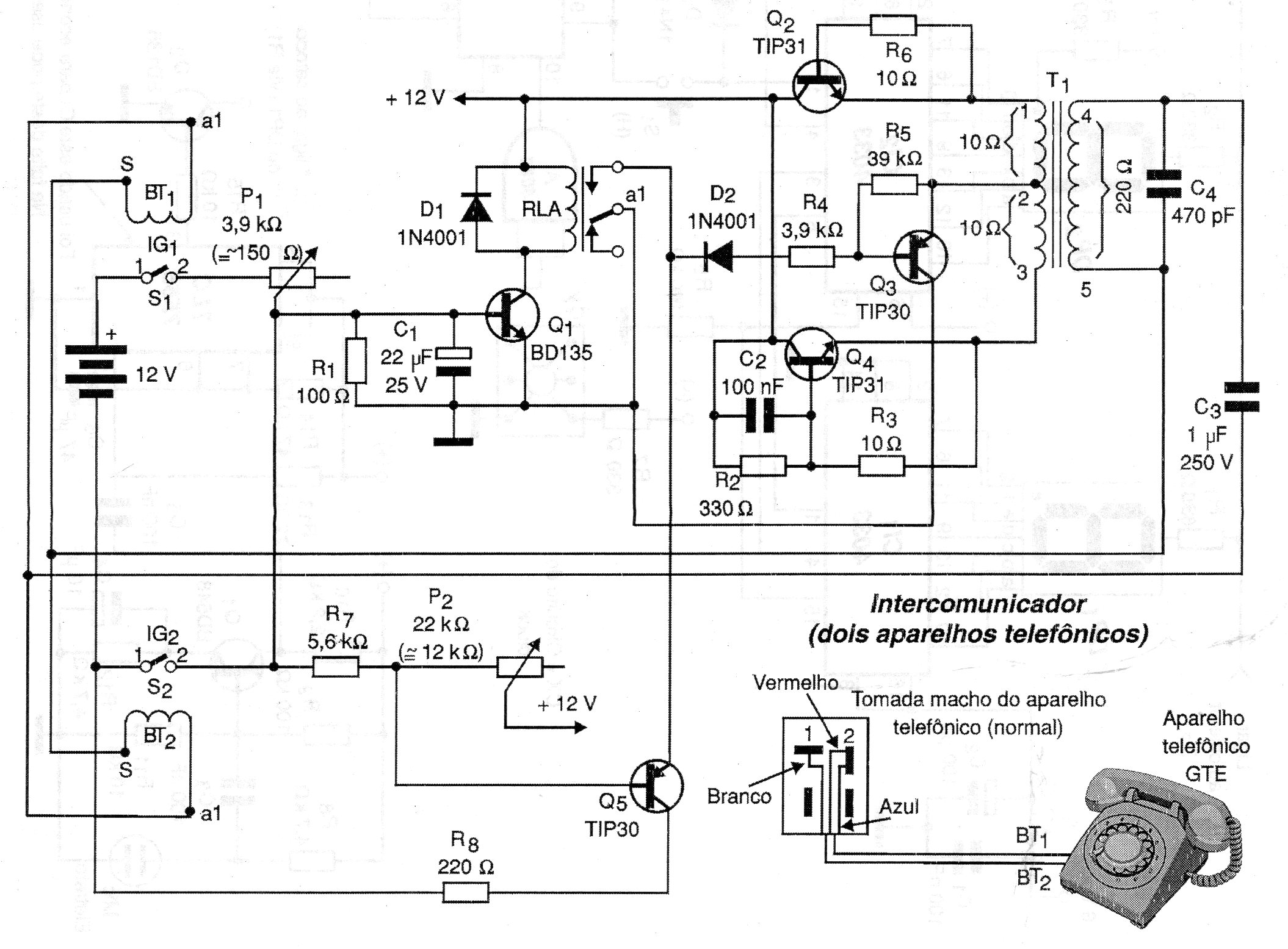
Este circuito tiene por objeto aprovechar dos aparatos telefónicos comunes antiguos en un eficiente sistema de intercomunicación doméstica. El circuito incluye un generador de 25 Hz / 10 VAC para llamada y los cables se pueden extender a distancias de varios cientos de metros. El circuito es de una documentación de 2001.




