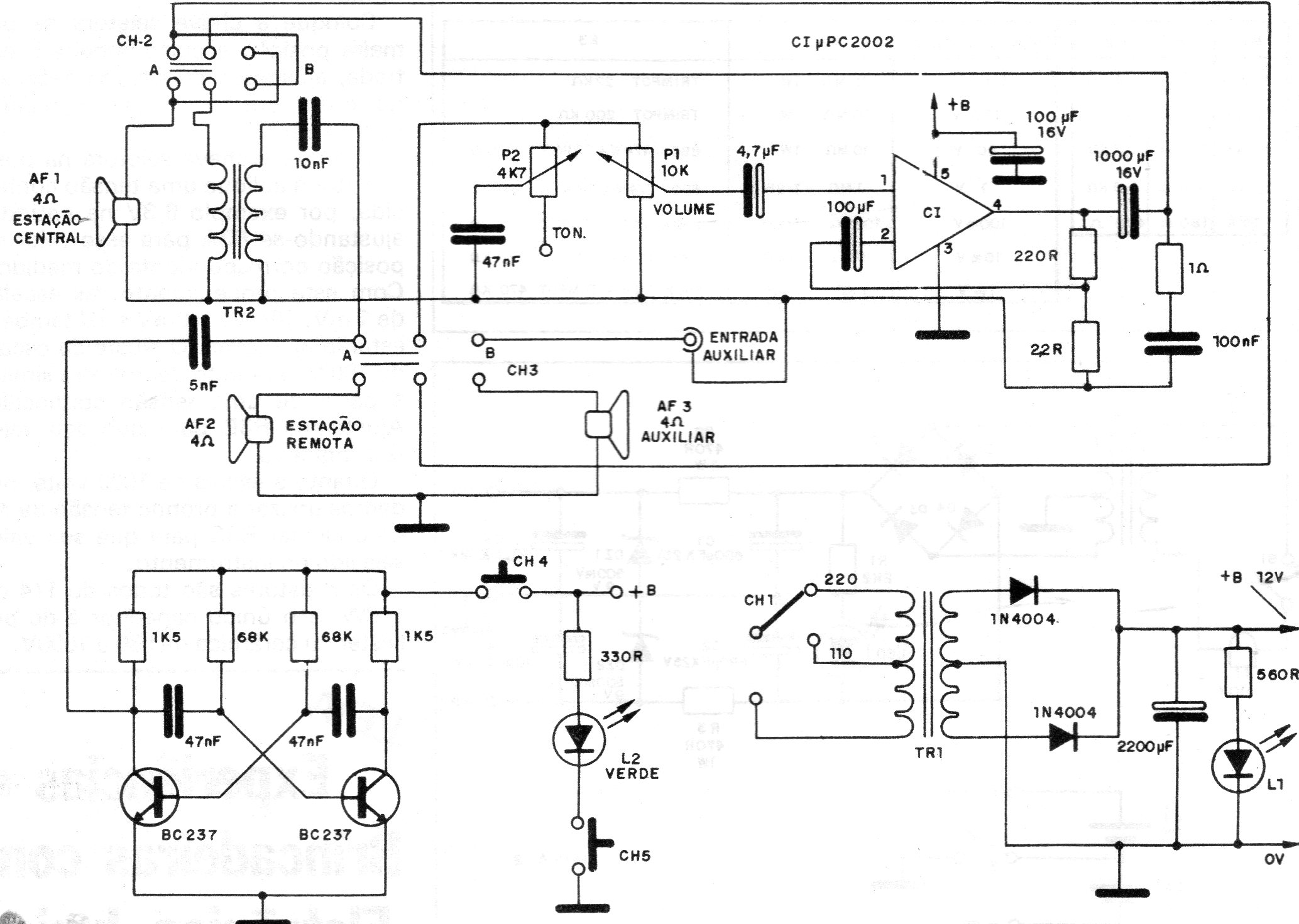
Este intercomunicador de dos vías se obtuvo en una documentación de 1987, pero todavía se puede montar fácilmente. El circuito incluye un sistema de sonido de llamada y la distancia máxima entre las estaciones es del orden de 20 metros. El circuito integrado debe estar dotado de disipador y el tono de llamada puede ser modificado por la alteración de los condensadores del multivibrador.




