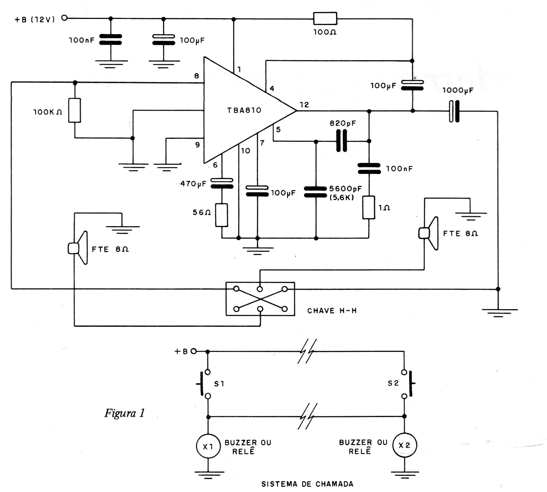
Este circuito es de una documentación de 1985. El circuito integrado no es muy común actualmente, pero se pueden hacer modificaciones llevando a un proyecto con circuitos integrados actuales. La alimentación debe ser hecha por fuente.
Este amplificador de guitarra a transistores apareció en la revista Radio Electronics en noviembre de...
Este circuito de Texas Instruments de 1968 usa diacs de la época. Los SCR pueden ser equivalentes...
El Variable Frequency Oscillator (VFO) o el oscilador de frecuencia variable que se muestra en la...