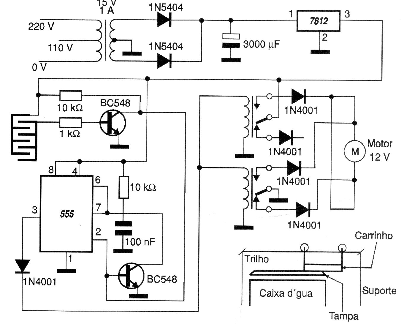
En este circuito, tenemos un sensor que consiste en una placa de fenolite con un laberinto de filetes que no se toca. Cuando el circuito entra en contacto con el agua, ocurre el accionamiento del 555 que genera un reloj. Este reloj actúa sobre los relés determinando el sentido de rotación del motor. El tiempo que el motor quedará conectado está determinado por los valores de R y C conectados a los pines 6 y 7 del circuito integrado 555. Los relés utilizados deben poder controlar el motor de 12 V, y en el caso, máximo 1 A de corriente que es la capacidad del 7812. El circuito integrado 7812 debe montarse en un radiador de calor.




