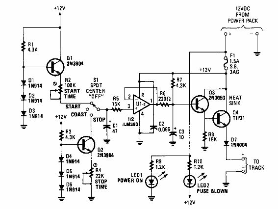
Encontrado en una Popular Electronics desde los años 90, este circuito puede alimentar un ferrocarril en miniatura con tensiones de 15 V y corrientes de hasta 1 A. El circuito tiene efectos de arranque suave.

Control para ferrocarril en miniatura
Encontrado en una Popular Electronics desde los años 90, este circuito puede alimentar un ferrocarril en miniatura con tensiones de 15 V y corrientes de hasta 1 A. El circuito tiene efectos de arranque suave.
