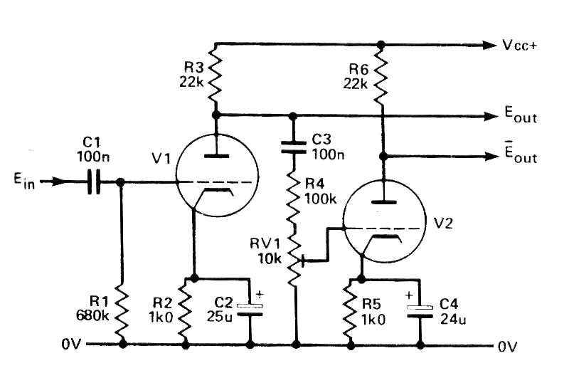
Este circuito se destina a la inversión de fase de una señal de audio para obtener la excitación de etapas de potencia en push-pull sin la necesidad de un transformador. El circuito utiliza válvulas como la 12AU7, 12AX7, etc. que son dobles triodos. Hemos obtenido este circuito de una antigua publicación de 1989. La tensión de alimentación varía entre 250 y 350 V típicamente.




