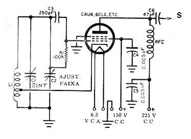
Los osciladores de frecuencia variable – OFV (VFO en inglés) son circuitos importantes para transmisores de radioaficionados y varios otros tipos. Generan la señal que, amplificada y modulada, da como resultado la señal final que será transmitida. El circuito que presentamos a continuación se obtuvo de una publicación de 1967. La bobina depende del rango de frecuencia deseado, típicamente: 30 + 30 vueltas de cable 28 en forma de 2 cm para la banda de 7 MHz 15 + 15 vueltas para la banda de 15 MHz La energía puede provenir de una de las fuentes mostradas en el artículo V009 y RFC es un choque de 2, 5 mH o. más. El condensador variable es el tipo que se encuentra en los equipos de válvulas y los condensadores deben estar hechos de mica o cerámica.




