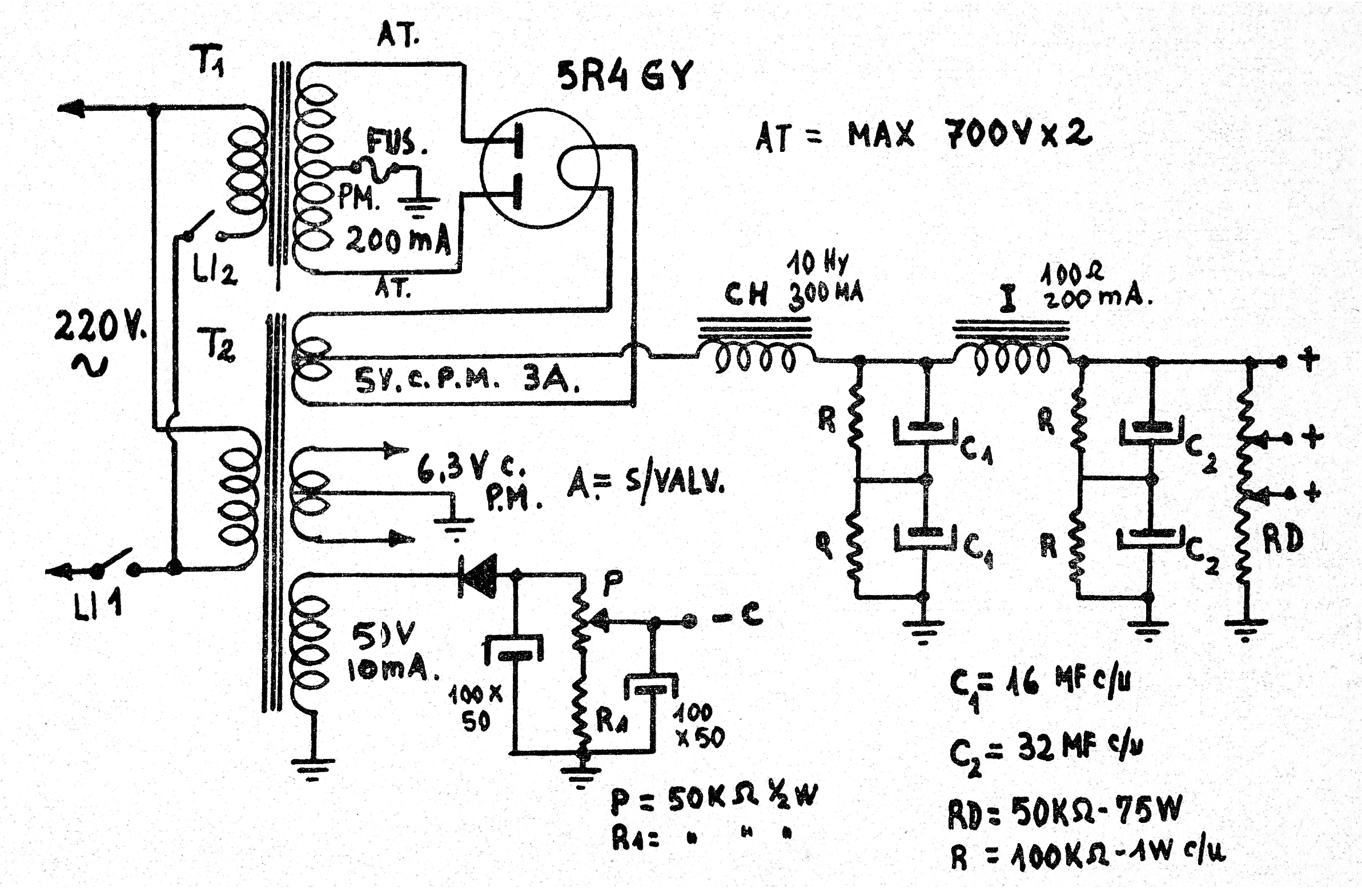
Esta fuente puede proporcionar una tensión máxima de 700 V dependiendo del transformador, sirviendo para alimentar circuitos valvulados de alta potencia como amplificadores hasta 100 W y transmisores. Observe que la tensión de aislamiento de los condensadores debe ser de acuerdo con la tensión del circuito. Este circuito también posee una fuente de tensión negativa ajustable para polarización que utiliza un diodo que puede ser el 1N4007.




