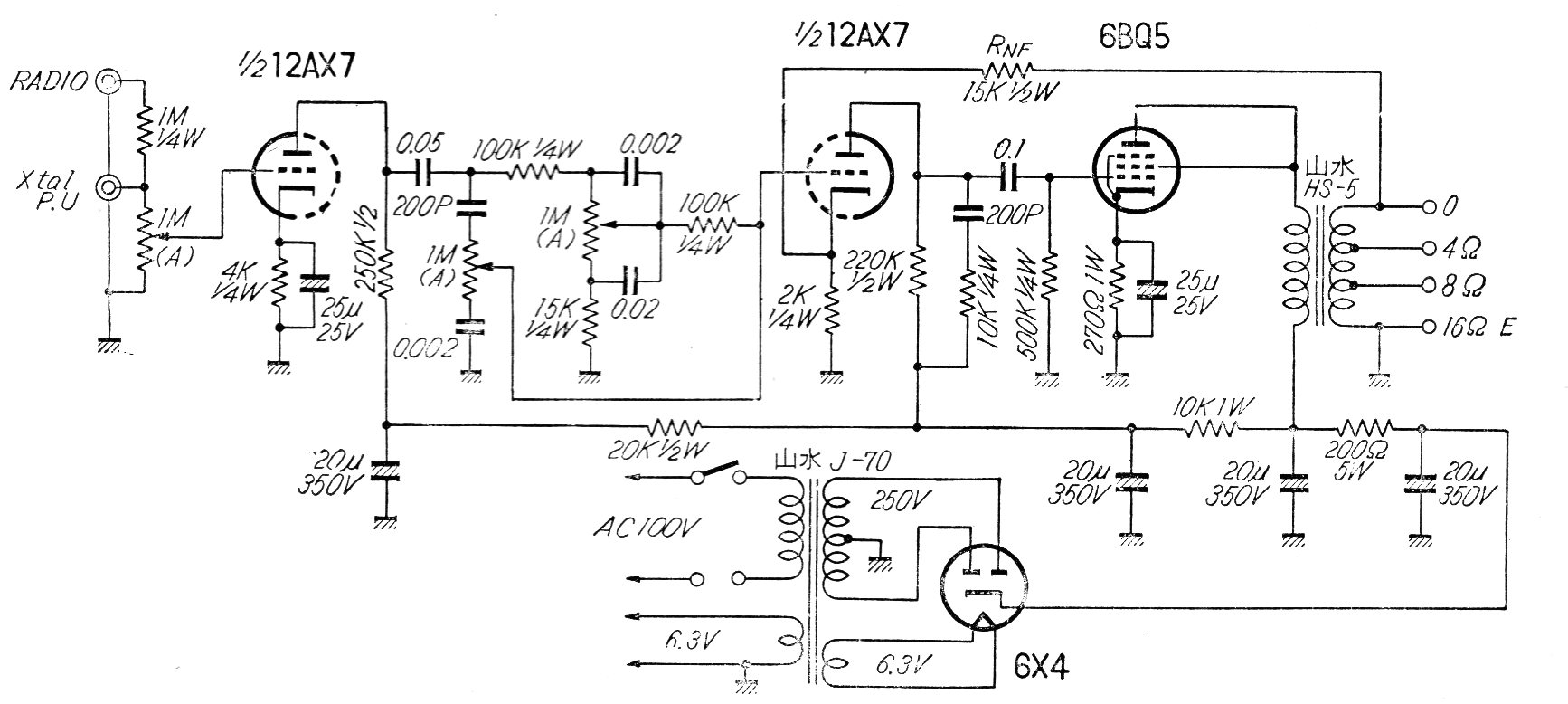
Este amplificador tiene una potencia de 1,95 W, según la publicación japonesa de los años 60 en que lo encontramos. Se trata de un circuito simple que se utilizaba en radios y tocadiscos económicos de la época. El circuito incluye la fuente de alimentación.




