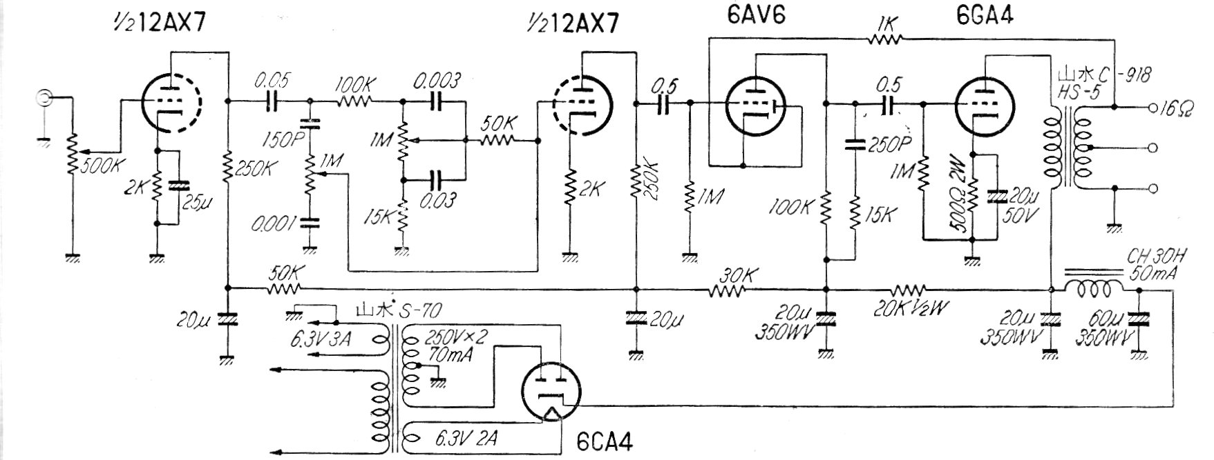
Este amplificador de alta fidelidad de pequeña potencia fue encontrado en una publicación japonesa de la década de los 60. El circuito utiliza 5 válvulas, siendo una de ellas en la rectificación. La salida es de 4 y 16 ohmios según el transformador usado. El circuito incluye un control de tono tipo Baxandall.




