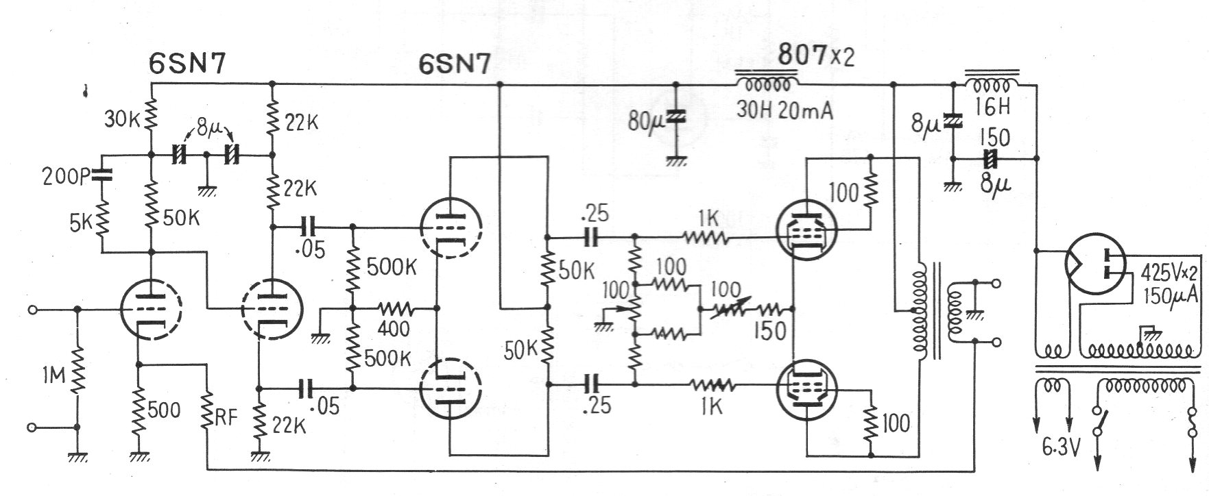
Este amplificador utiliza dos válvulas 807 para proporcionar una potencia de audio de 10 W. El circuito incluye la fuente de alimentación y tiene una configuración común para la época. El circuito es de una publicación japonesa de 1961.
Una solución bastante atractiva aún en nuestros días para un amplificador de baja potencia simple...
Lo que describimos es un pequeño móvil que funciona con pilas comunes. El circuito consiste en un...
Cuando aprieta el gatillo (S1) y el relé abre y cierra los contactos rápidamente produciendo un ruido...