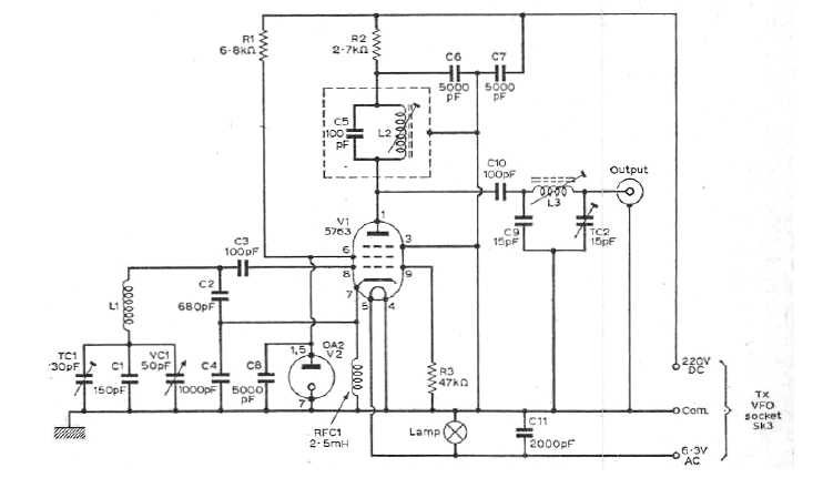
Este oscilador de frecuencia variable para radiotransmisión cubre el rango de 1,6 MHz a 20 MHz, dependiendo sólo de la bobina utilizada. El circuito es muy estable y puede ser utilizado en equipos de radioaficionados.
Las señales cuya forma de onda es del tipo diente de sierra normalmente son generadas por...
Este circuito puede ser utilizado como shield para sensores o circuitos analógicos acoplados a la...
Este circuito reúne en un sistema único diversos tipos de alarmas. Tenemos así los sensores por...