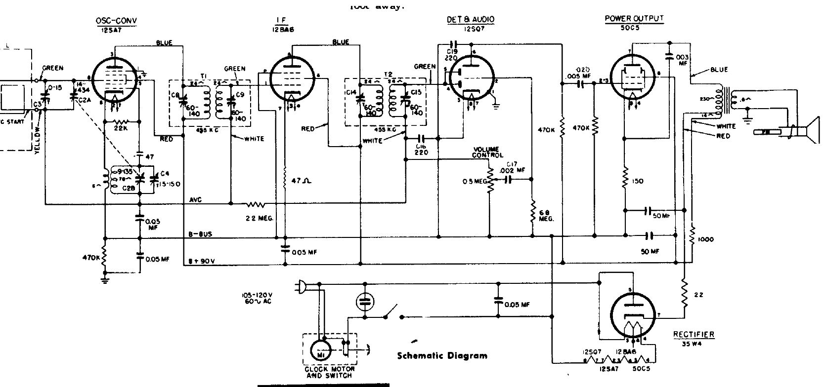
Este receptor para ondas medias usaba 5 válvulas y tenía fonógrafo incluido. El circuito tenía buen rendimiento con la antena de cuadro y los filamentos se conecta en serie.
¿Quieres mantener un LED encendido, con bajo consumo de energía, desde la red local de 110 V o 220...
En la figura tenemos el modo de utilizar una puerta TTL 7413 como oscilador de baja frecuencia...
Cuando aprendemos a tocar algún instrumento musical, cuando hacemos gimnasia o incluso cantamos, es...