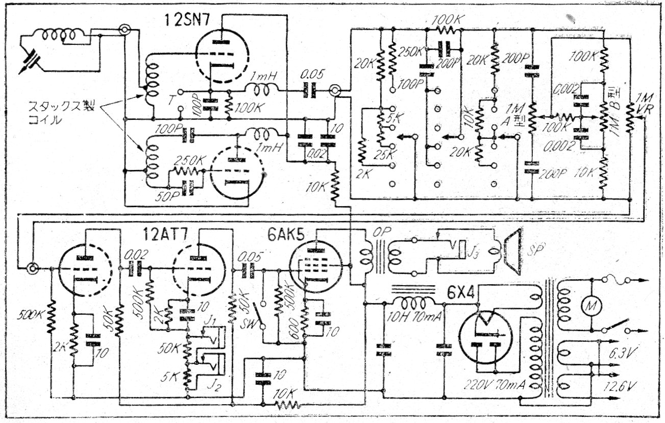
Este circuito de amplificador para tocadiscos con control de graves medios y agudos fue encontrado en una revista japonesa de 1955. El circuito era sofisticado para la época, presentando este tipo de control de tono que se volvió universal a partir de entonces. El circuito tiene algunos watts de potencia sólo.




