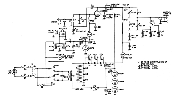
Encontrado en una documentación antigua este amplificador para transmisores de potencia menor requiere una alimentación de muy alta tensión y especial cuidado en el montaje.

Encontrado en una documentación antigua este amplificador para transmisores de potencia menor requiere una alimentación de muy alta tensión y especial cuidado en el montaje.
