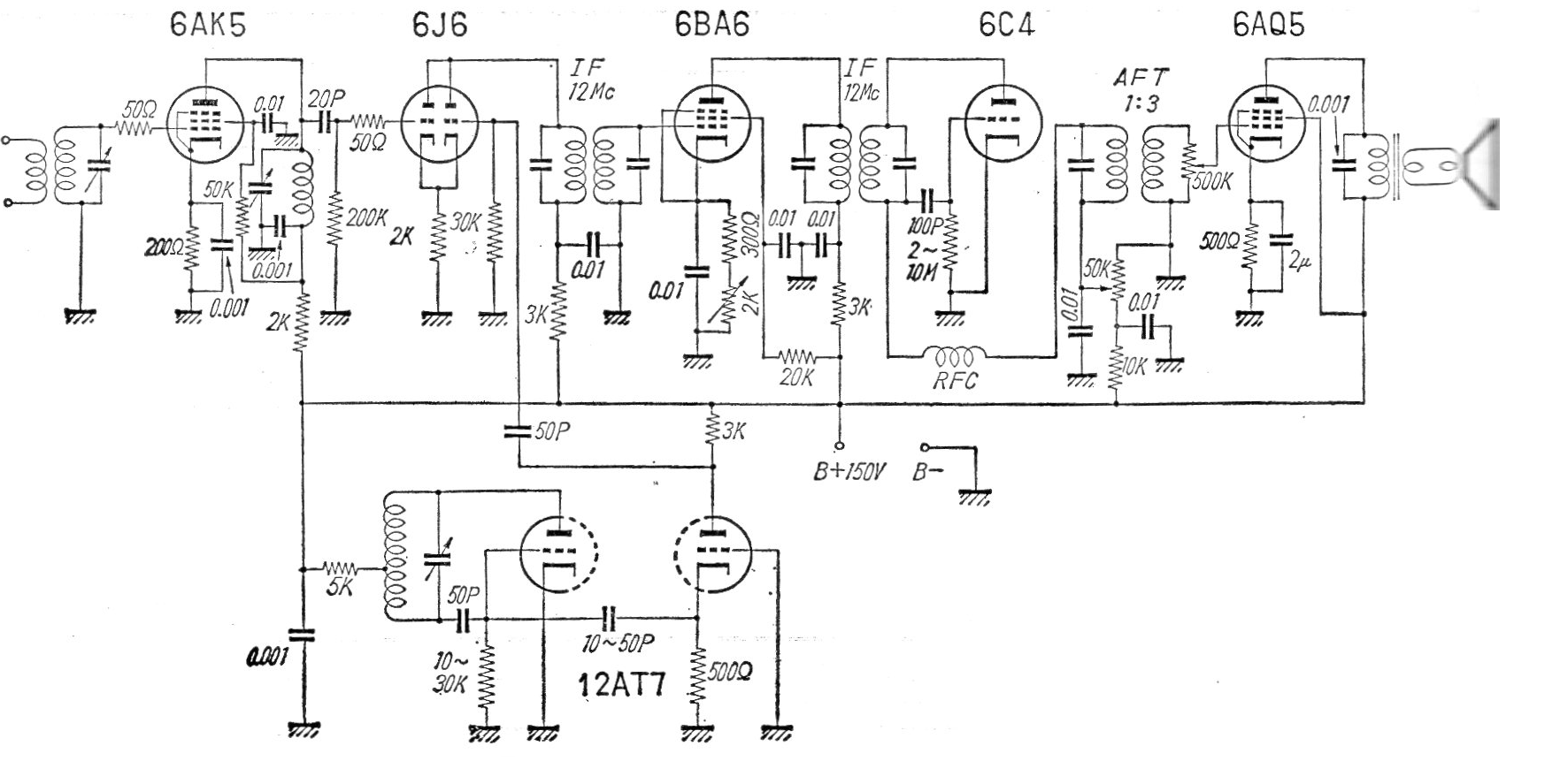
Este receptor super-heterodino para el rango de los 50 MHz se obtuvo en una documentación japonesa de los años 60. El circuito no incluye la fuente de alimentación ni los detalles de las bobinas. Observe la frecuencia utilizada en el FI.
Los inyectores de señales son aparatos de gran utilidad en la localización de defectos en radios,...
Este circuito sirve para indicar si la tensión disponible en una red de energía es de 110 V o 220 V....
Dos pedazos de hilos descascados o dos planchas de metal se utilizan como sensor en el circuito de la...