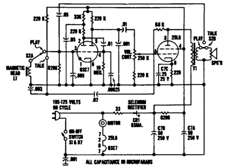
Este pequeño amplificador para tocadiscos con fonocaptor magnético era muy simple y proporcionaba potencia del orden de 1 W. Las dos válvulas tenían los filamentos conectados en serie.
En el circuito de la figura tenemos una aplicación de un transistor como oscilador. Para ello,...
El circuito presentado puede ser usado para entrenar código Morse, o incluso en exposiciones y...
Este circuito puede ser utilizado por grupos scouts o campistas que necesitan un sistema de...