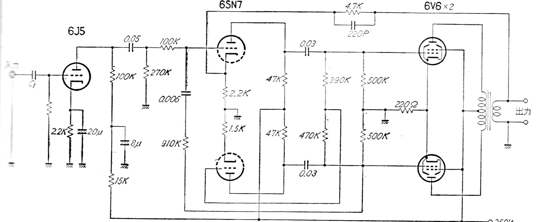
Este amplificador de buena potencia de los años 60 utiliza dos válvulas 6V6 en push-pull. La fuente de alimentación no se ha incluido y el componente crítico, además de las válvulas, es el transformador. Observe la alta tensión de alimentación.
Con este aparato es posible verificar el estado de capacitores de alta tensión como los de...
Encontramos este circuito en una documentación francesa antigua. El transistor usado es poco común...
Este simple circuito se puede utilizar para reforzar el sonido de pequeñas radios y otros aparatos de...