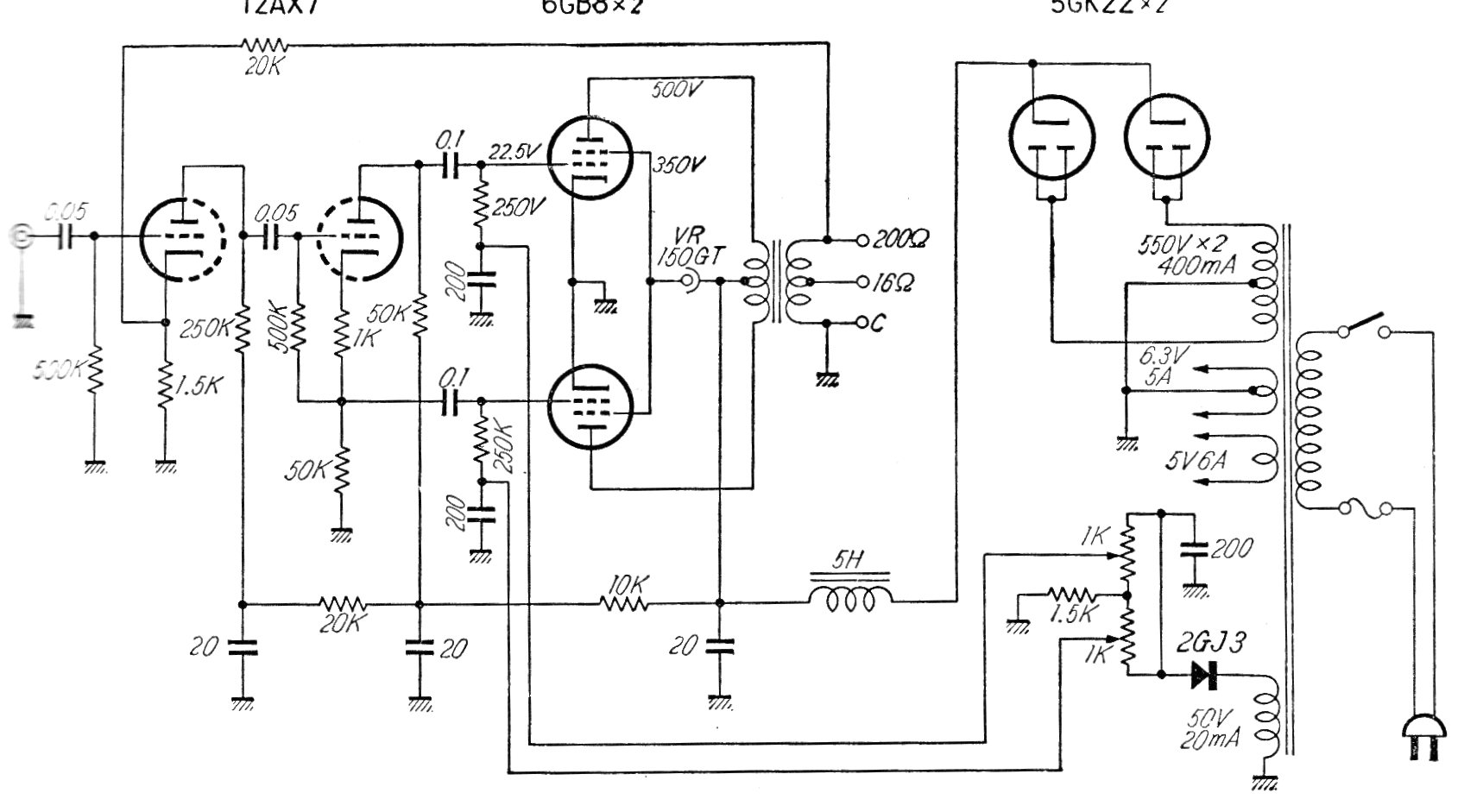
Este potente amplificador valvular se obtuvo en una documentación técnica de los años 60. Los transformadores son los componentes críticos además de las válvulas. El circuito tiene 4 válvulas en la amplificación y dos más en la rectificación, operando con tensión bastante elevada.




