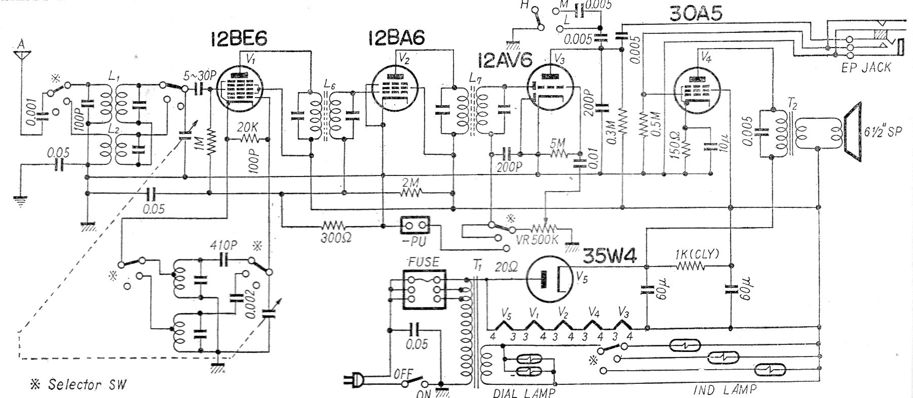
Este es un radio AM valvulado típico de los años 60. El circuito es comercial, siendo vendido en la época en Japón y en otros países, operando con FI de 455 kHz. El circuito es para la banda de ondas medias y de ondas cortas.
Los peces pueden ser atraídos por el zumbido que imita el debatir de un insecto en el agua. Este...
Este circuito se obtuvo en el propio datasheet del CA3140. Este componente consiste en un...
Este circuito se puede utilizar como alarma para indicar que una cámara oscura recibe luz o aún...