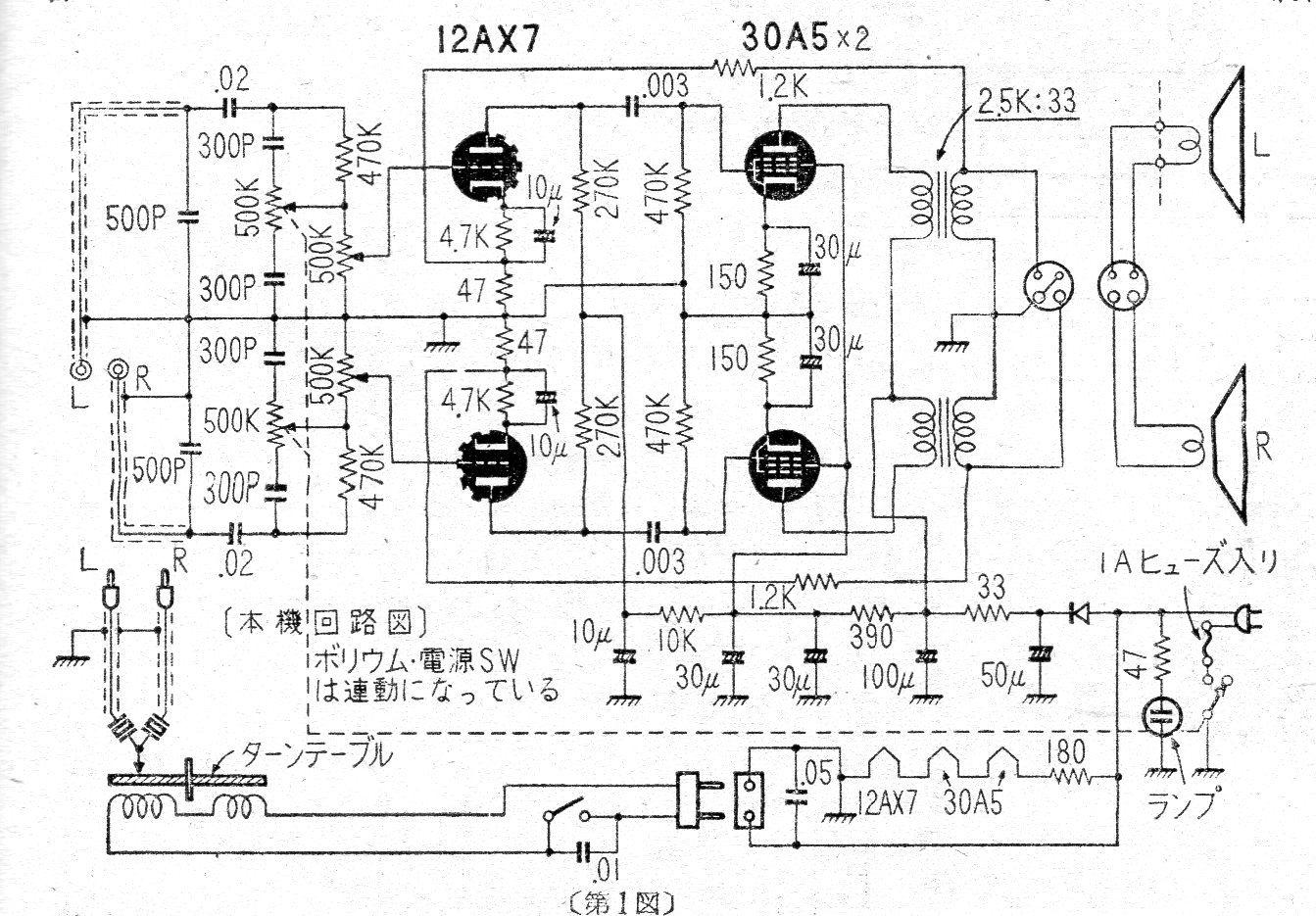
Este antiguo amplificador valvulado (1959) utiliza 2 válvulas dobles proporcionando una potencia de 2 o 3 W de salida. Los componentes usados no son comunes actualmente, sino que son como referencia para la búsqueda o recuperación de aparatos antiguos.




