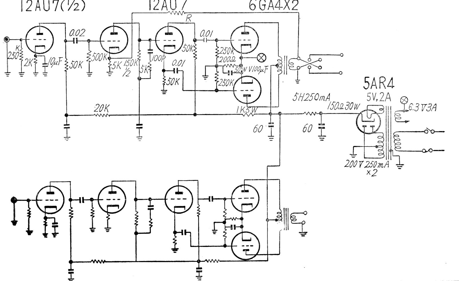
Encontramos este buen amplificador estereofónico en una publicación japonesa de los años 60. El circuito incluye la fuente de alimentación, pero el control de volumen y tono debe quedar en el preamplificador. Las válvulas son del tipo triodo conectadas en push-pull
.




