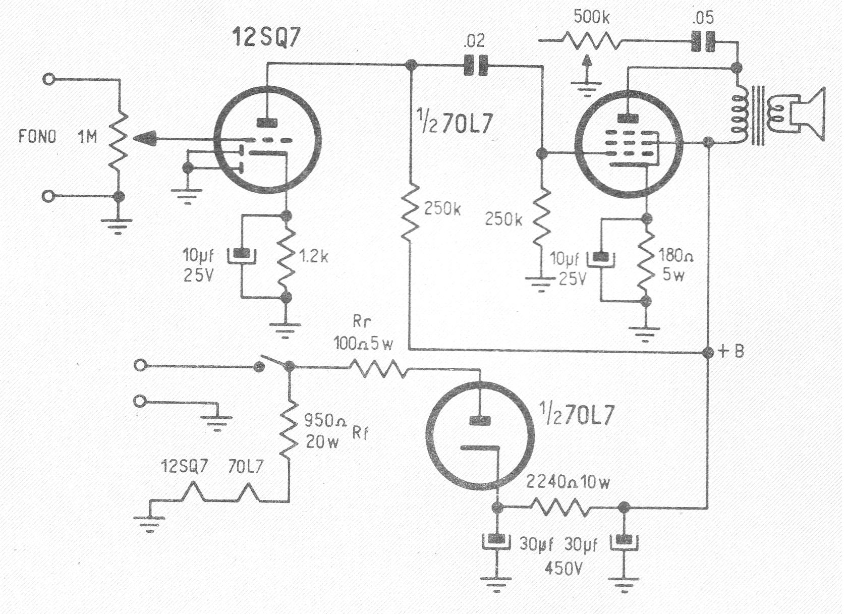
Este circuito sin transformador de alimentación con dos válvulas, siendo una doble, es del tipo sin aislamiento y tiene sólo un transformador de salida con una potencia de Algunos watts. Se trata de un circuito de la época, de los años 50 y 60, utilizado en los tocadiscos portátiles. El circuito fue encontrado en una publicación argentina sin fecha.




