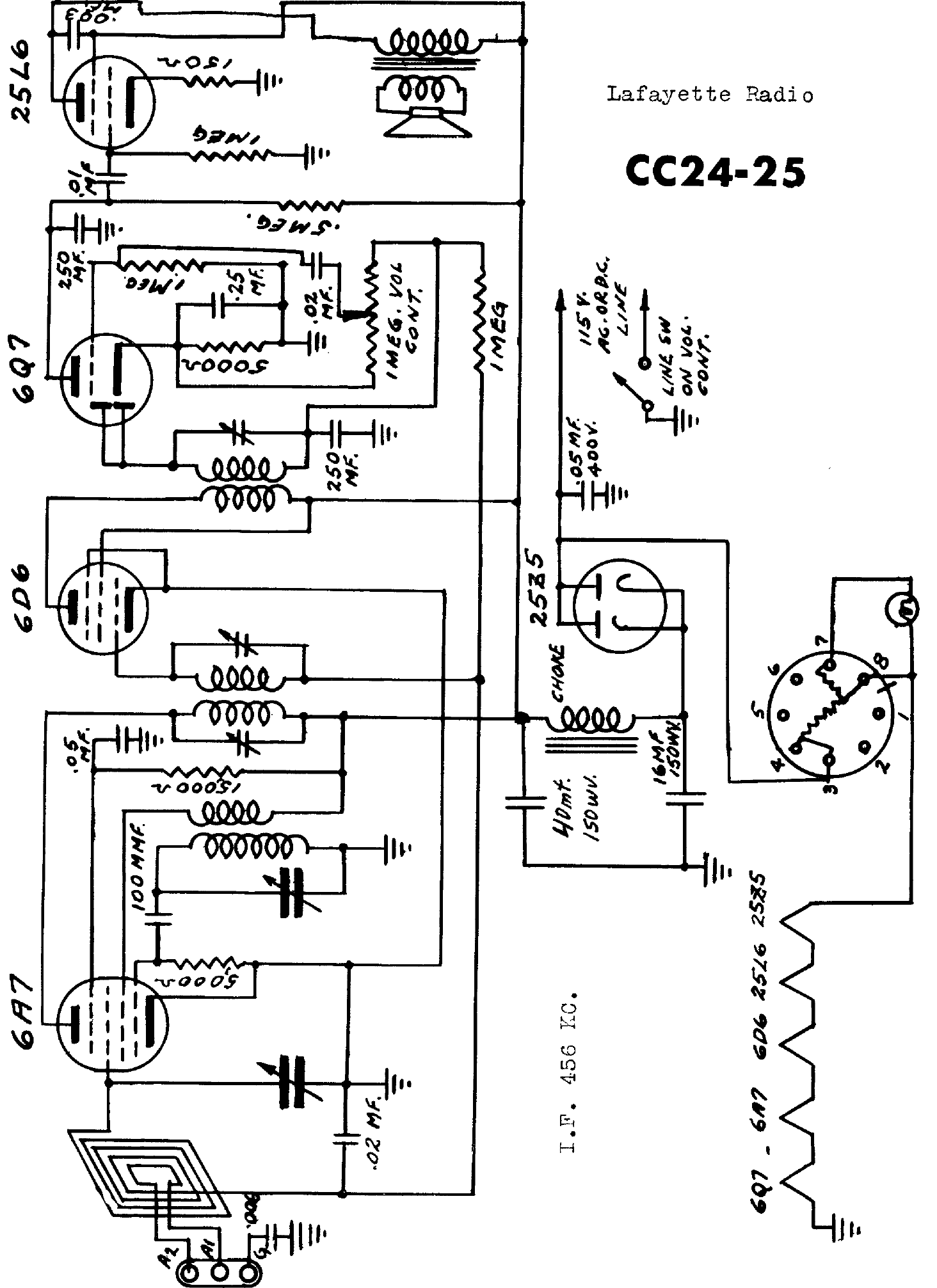
Hemos obtenido este diagrama en un manual de circuitos de 1940. El receptor de 5 válvulas utiliza una antena de cuatro y tiene la alimentación directa, con los filamentos conectados en serie, sin la necesidad de un transformador.
Es una experiencia de electromagnetismo muy simple que se puede realizar con material común, como...
La simple luz de tiempo tiene muchas de otras Aplicaciones. Cuando se toca en S1, un interruptor de la...
Recibir señales moduladas o no de radiación infrarroja convirtiéndolas en una tensión amplificada que...