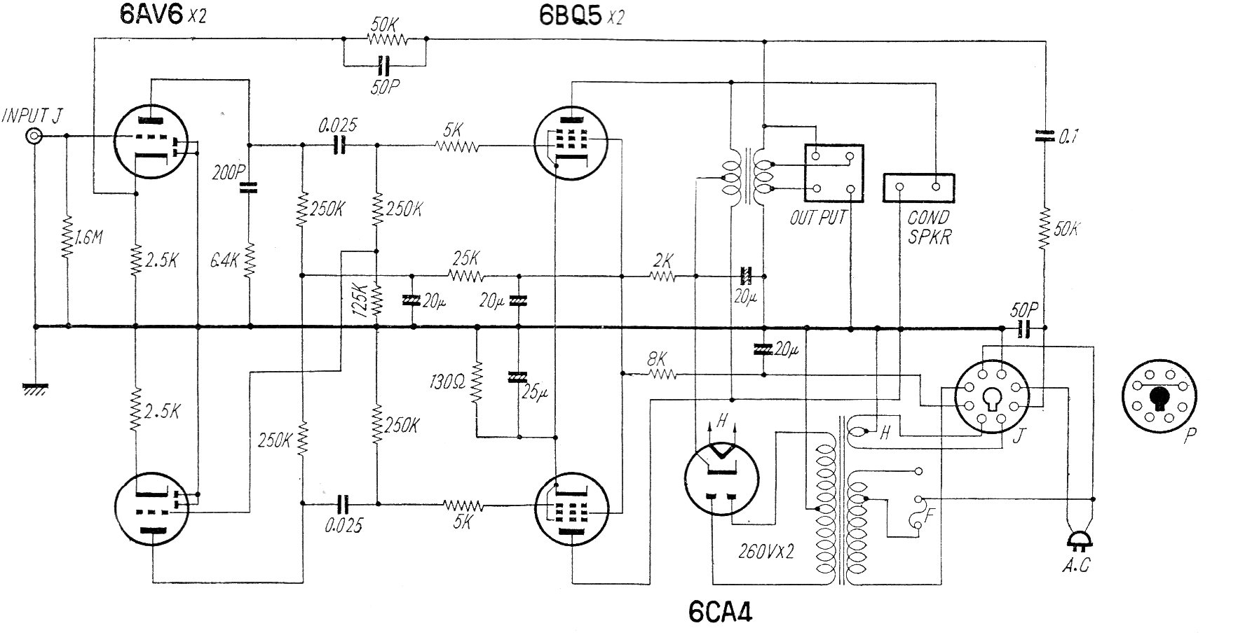
Este amplificador comercial de los años 60 se vendía en Japón con la designación MLA 12 proporcionando algunas decenas de watts de salida. La fuente de alimentación se incluye y los transformadores, además de las válvulas, son los componentes críticos para un eventual montaje.




