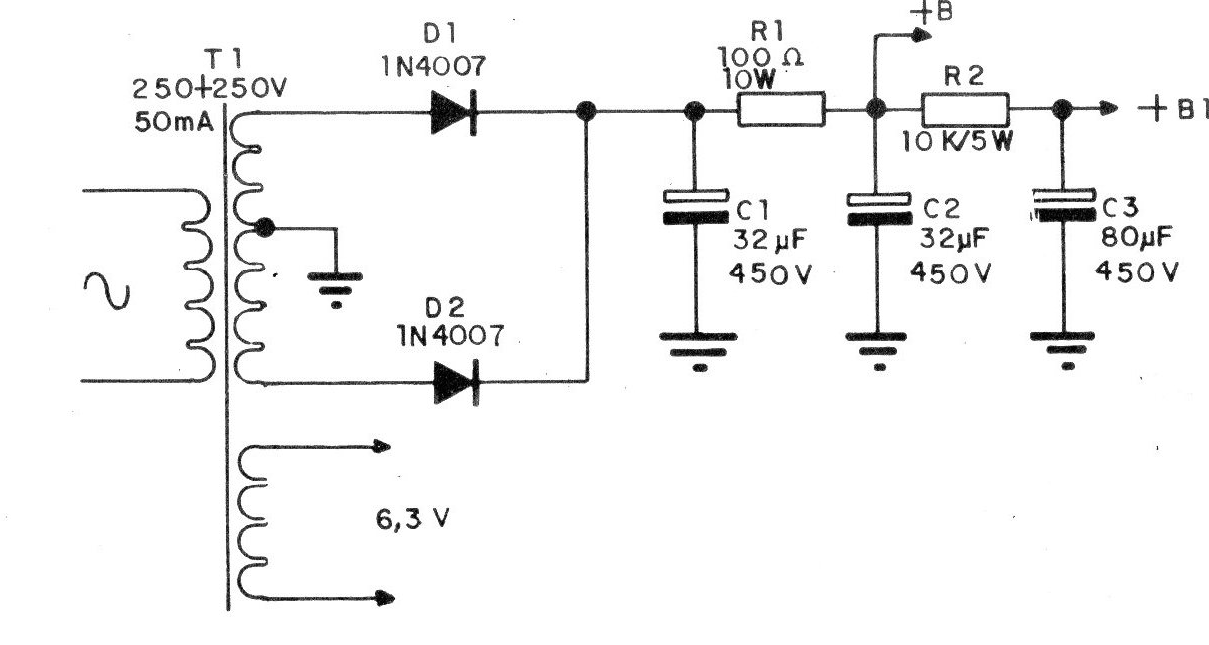
Esta es la fuente de alimentación indicada para el amplificador V755S. El componente crítico es el transformador. Los condensadores electrolíticos tampoco son muy comunes actualmente, ya que son tipos de alta tensión. Los resistores son de hilo.
El circuito acciona un piezoeléctrico que emitirá bips intervalos cuya frecuencia e intervalo...
Con este circuito podemos probar capacitores cerámicos, poliéster, styroflex y otros tipos no...
Al montar este circuito en una matriz de 170 puntos podemos aprender cómo una configuración de oscilador con...