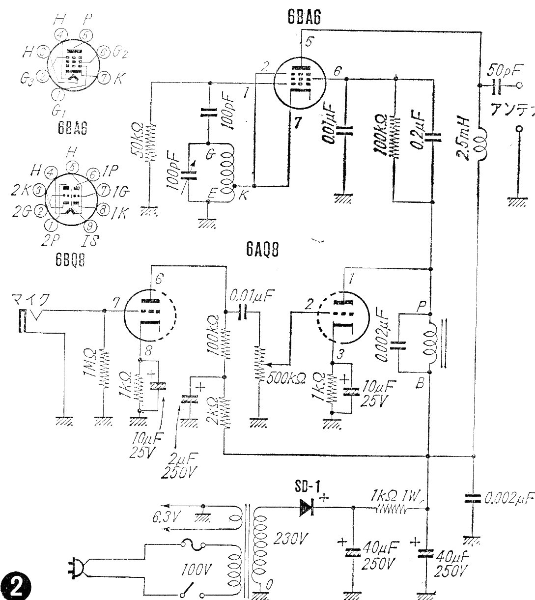
Este circuito de transmisor de pequeña potencia (1 a 2 W) fue encontrado en una publicación japonesa de los años 60. Se trata de un transmisor experimental que, sin embargo, con buena antena puede tener un alcance muy grande. La fuente de alimentación se incluye así como los detalles de la bobina.




