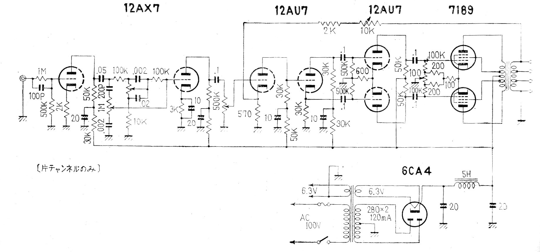
Este amplificador de buena potencia usando válvulas poco conocidas en la salida fue encontrado en una documentación de 1968. El circuito tiene por elementos críticos los transformadores.
Los peces pueden ser atraídos por el zumbido que imita el debatir de un insecto en el agua. Este...
Este circuito se obtuvo en el propio datasheet del CA3140. Este componente consiste en un...
Este circuito se puede utilizar como alarma para indicar que una cámara oscura recibe luz o aún...