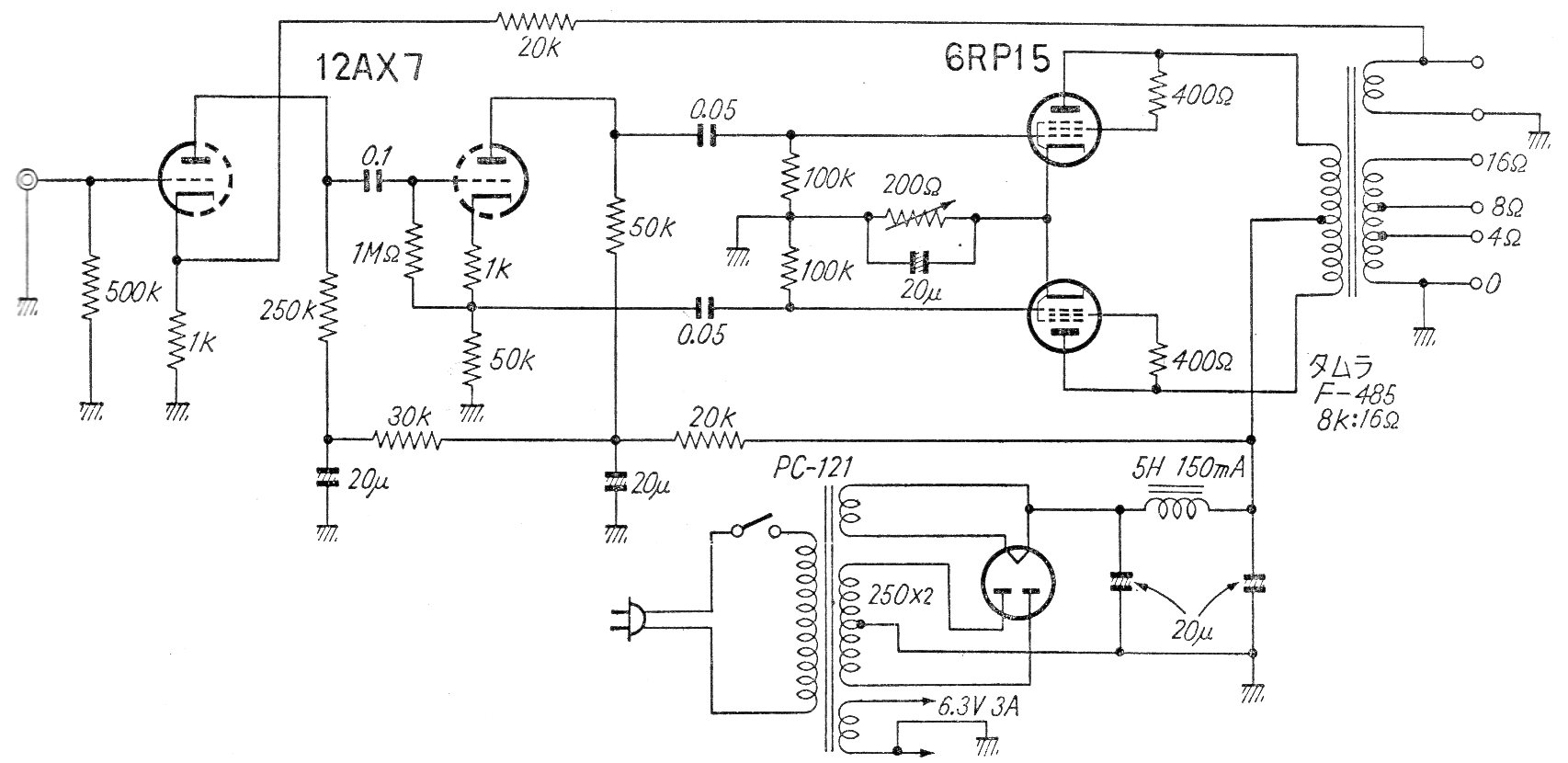
Obtuvimos este amplificado de 5 W con las válvulas 6R-R15 en una publicación japonesa de los años 60. El circuito incluye la fuente de alimentación y utiliza 4 válvulas, siendo una de ellas doble. La inversión de fase para excitación de la etapa de salida es hecha por una válvula triodo.




