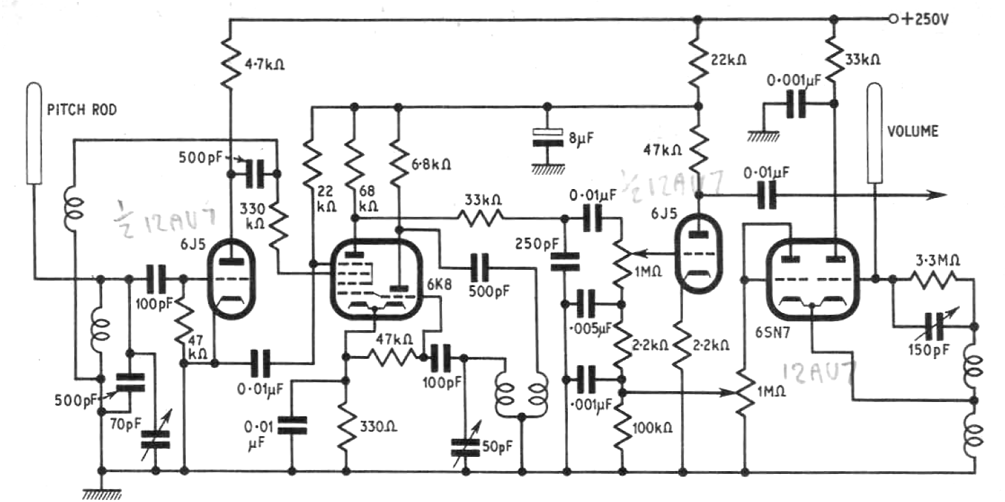
Este circuito se encontró en una publicación inglesa de los años 70. Los componentes críticos son las bobinas que se deben calcular para que el circuito oscile alrededor de 100 kHz. La fuente no se incluye, y las válvulas admite equivalentes, lo que está anotado a lápiz en el propio diagrama. El circuito es bastante crítico exigindo la optimización.




