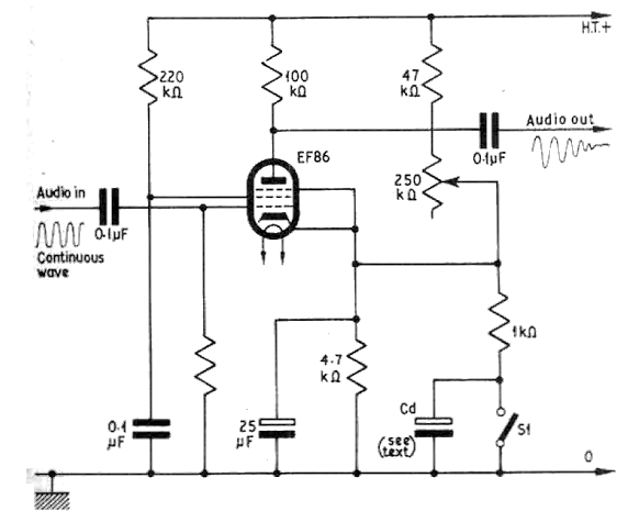
He encontrado este circuito en una documentación de 1967. Lo que hace es generar una señal amortiguada a partir de una señal de amplitud constante. La alimentación debe ser hecha con tensiones de 150 V a 250 V y la corriente es de algunos miliampères. Los cables de señal deben ser blindados y la fuente debe tener un excelente filtrado. Cd debe tener de 10 a 100 uF y su valor debe ser obtenido experimentalmente.




