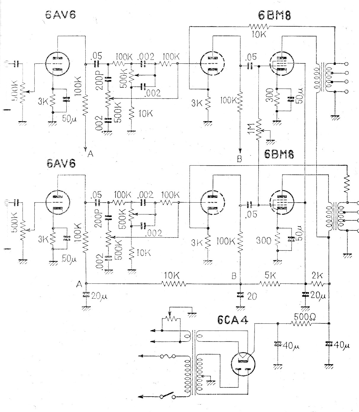
Este amplificador de algunos watts por canal fue encontrado en una antigua documentación japonesa. Los componentes críticos son las válvulas y transformadores, pero sirve para mostrar cómo eran las configuraciones típicas de los años 50 y 60.
Este amplificador de algunos watts por canal fue encontrado en una antigua documentación japonesa. Los componentes críticos son las válvulas y transformadores, pero sirve para mostrar cómo eran las configuraciones típicas de los años 50 y 60.