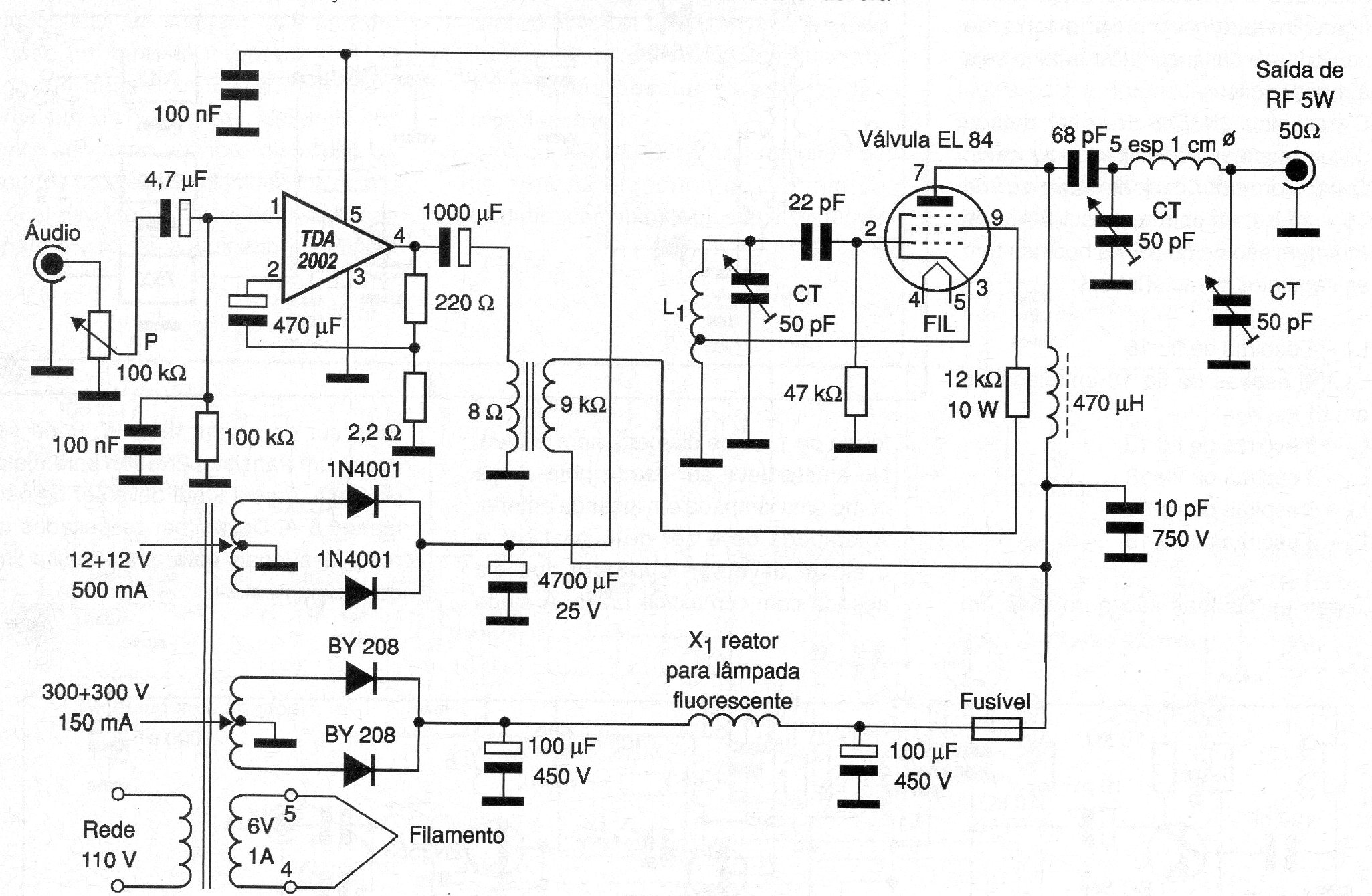
Este potente transmisor valvulado tiene algunas decenas de watts de potencia, exigiendo cuidados especiales en el montaje tanto por la sensibilidad a ruidos e inestabilidades como por las altas tensiones involucradas. L1 tiene 5 espiras de hilo 18 con 1 cm de diámetro sin núcleo y toma en la segunda espiras. Los componentes del circuito son para altas tensiones.




