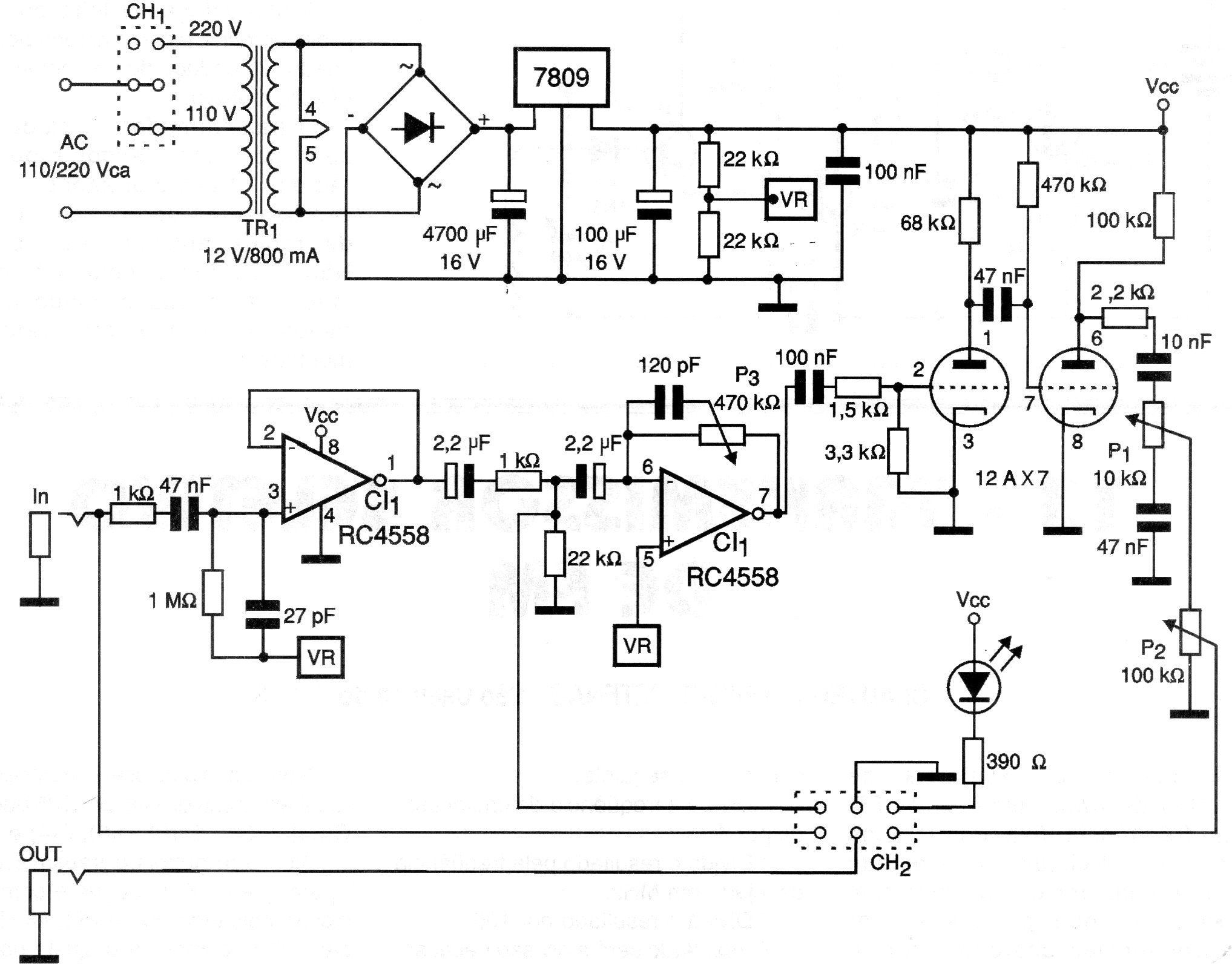
Este circuito es de una publicación relativamente reciente por usar válvulas. El proyecto del año 2000 utiliza circuitos integrados equivalentes al 741 (el 4558 es un doble 741) y un doble triodo 12AX7. Los cables de audio deben ser blindados.
Este circuito es de una publicación relativamente reciente por usar válvulas. El proyecto del año 2000 utiliza circuitos integrados equivalentes al 741 (el 4558 es un doble 741) y un doble triodo 12AX7. Los cables de audio deben ser blindados.