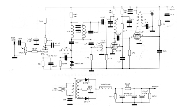
Este circuito es de una documentación de 1986, siendo capaz de proporcionar una potencia de varios watts en el rango de FM. L1 tiene 17 espiras de hilo 22 en forma de 7 mm con núcleo de ferrita, L2 tiene 7 espiras de hilo 22 en forma de 1 cm sin núcleo. L3 tiene 5 espiras de hilo 22 en forma de 1 cm sin núcleo, L4 tiene 1 espira de hilo 22 sobre L3. CH es un choque de Rf tipo utilizado en la televisión. El filtro de fuente puede ser el primario de un transformador de 110 V x 12 V con 500 mA.




